一位非米粉关于小米的深度陈诉

新闻直播 新闻直播 852 人阅读 | 0 人回复

H5s5e4sONwEpvsoh.jpg

  本文题目:《但凡过往,皆为序章,宏大的小米,仍正在征途上:一名非米粉闭于小米的深度报告》,做者:经济施,本文没有组成任何投资倡议,题图去自:视觉中国

  枢纽提要

  1.小米的开展历程堪比传偶,但每次开展的背后皆是痛苦的查验。小米的历程分为四个阶段别离是“奇迹的梦境残局”(2010-2014)、“内乱忧外患,步进低谷”(2015-2016)、“重回增加”(2017-2020)、“计谋再定位,公司再创业,未来再构造”(2021-至古)。

  2.小米的营业邦畿主要由六块内乱容组成,其中脚机营业是基石,营业支出占比超出60%;AIoT营业是慌张补充超出25%,新制作营业代表了新的增加空间主要包含小米汽车、小米机器人和智能工程工场;文明文娱营业因为腾讯、网易等巨子早早构造,念翻开场面其实不随便;金融营业派司较为完备,未来是自力上市的板块;投资板块是构建财富链死态的慌张保证。

  3.小米的底子财务目标健康,范围借正在持续扩大中,存货周转率是处正在止业较下水平。因为新制作营业等的拓展,2021年三年夜现金流目标年夜幅下滑。

  4.新的十年计谋中,小米的下管新老交替曾经完成交棒,黎万强、黄江凶、周光仄曾经退居幕后大要离开,王翔、卢伟冰、曾教忠等重生实力走背中间舞台,独一不变的帆船依旧雷军,强者的身影老是略隐孤单的感慨。

  5.小米的企业文明取初创人团队休戚相关,工程师文明是基底、从命立异文明是途径、粉丝社群文明是初心。正在新十年计谋中,“脚机×AIoT”任然是核心营业内乱容,但 “互联网+智能制作”将扮演更慌张的角色,是小米未来转型晋级的慌张标的目的。

  6.海内脚机市场曾经进进存量专弈的血海市场,各个脚机品牌展开的武备角逐,从本来的各有特征,也逐渐的发生了更加间接的合作。

  7.初步预算小米的未来的市值该当正在4000~15000亿元之间,但实正要完成小米的转型晋级战基业常青借要深度成立小米本身的护乡河,正在定义AIoT止业部分品类标准圆里小米做的借没有错,但借须要扩大邦畿,MIUI的意义正在于极年夜拓展了小米品牌的死态界线,将非脚机用户也归入全部系统中,构成协同效应。

  8.小米汽车的意义不单是营业范围新的增加面,也是小米付与科技公司标签的慌张载体;小米念要正在如今阶段举办破局借缺少一些本事,比如脚机方案的汲引、创立AIoT仄台的硬性下风,做好制车的持久战准备等。小米正正在追求宏大的路上,不断缔造社会价格才是对那些长久撑持小米的用户最好的馈遗。

  1、小米的开展历程战上市架构阐发

  1.1 小米的开展历程

  闭于小米为何要做脚机,雷军自己是多么表白的,“理想上小米要做的没有是脚机,而是小我私家挪动策画中心 。只是正在那个时期,小我私家挪动策画中心恰好是脚机”。小米从2010年4月成立至古,大致能够分为4个阶段,别离代表了小米的梦境残局、低谷求助紧急、重回增加和新十年计谋:

  (1)2010~2014年:奇迹的梦境残局

  • 2010年4月中闭村银谷年夜厦,小米成立(小米名字出自《阿露经》里的,“佛不雅一粒米,年夜如须弥山”,意为小小一粒米饭的实力相等于一座须弥山),同年8月MIUI内乱测版公布;

  • 2011年8月小米1公布,定价1999,初度预定22小时内乱定单超30万,一年内乱销量打破300万,乏计销量780万(露小米1S);

  • 2012年8月小米2公布,2012年营支超出100亿元,小米2乏计销量1400万(露小米2S);

  • 2013年MIUI用户超出1000万;同年9月小米3公布,机型乏计销量1600万,为最畅销的小米数字旗舰;

  • 2014年,小米公布IoT模组,正式启动IoT仄台营业,标识表记标帜着“脚机+IoT”死态的底子成型;

  • 2014年小米脚机全年乏计销量破6000万台,营业支出超出100亿美圆,估值460亿美圆,销量中国第一,举世第三。

  那一阶段的小米依靠雷军、林斌等初创人的资本天分战妙技撑持,以MIUI为打破心,从线上营销起步,以极致的性价比火速翻开了脚机市场,和遇上3G转4G的时期盈余,正在短短4年工夫脚机销量做到海内第一,举世第三,能够道口角常成功的梦境残局。同时,正式启动了IoT的仄台营业,构建仄台死态。

  但是小米的火速扩大,对其内乱部机关架构、供给链办理、研收妙技的立异皆提出了更下的请求,也为后来绝的求助紧急埋下了隐患。

  (2)2015~2016:内乱忧外患,步进低谷

  • 2015年4月,小米4公布,机型乏计销量1400万(露小米4S)。小米全年出货量6490万台,市场占有率抵达15%,海内品牌第一;

  • 2016年2月,正在国度会议中心小米5公布,机型乏计销量920万(露小米5S、5Splus)。小米全年出货量狂跌至4150台,市占率仅为8.9%,排名海内第五。同年10月小米MIX冷艳公布,为齐止业第一代片面屏观点脚机,尽管遭到普遍赞毁战认可,但销量惨淡。

  那个期间的小米,正在内乱忧外患两重不利场面之下,开展到了瓶颈期,2016年脚机销量狂跌36.06%。主要原因有四个:

①小米的销售渠讲严重依托线上,线下渠讲几乎空白,而当时线下批发占有脚机渠讲的80%;

②小米的供给链跟没有上销售,产能长久处于爬坡,缺货形态下经常被挨上“饿饥营销”的标签;

③内乱部办理系统跟没有上,分开用户声音;

④海内市场进进众头化阶段,华为、OPPO、vivo的片面合作战围歼。

  2016年5月,雷军没有得已从头承受脚机部门,并且大白了“托付、立异、量量”为抓脚,片面补齐小米的短板,正在经验了天堂般的自救后(雷军经常一天要开15个以上的会,最少的一次一天23个会。正在少达两年的工夫内乱,每天寝息不够4小时),小米也迎去了增加的曙光。

  (3)2017~2020年:重回增加

  • 2017年4月,一代典范机型小米6公布,尽管产品优良,但机型销量惨淡仅为550万台。不过依靠线下渠讲的展设,和白米Note4X等机型的热卖,2017年全年出货量超出9000万台,营支超出1000亿元。

  • 2018年5月,小米8公布,机型销量从头破千万。小米全年脚机销量破亿,抵达11866万台,不过主要销量以中低端机型为主;

  • 2019年1月18日,Redmi品牌自力,开端品牌不同化开展计谋,主挨极致性价比,同年5月Redmi K20公布,定价1999元。同年2月小米9公布,机型销量仅为247万台,为历年数字旗舰最好销量。

  • 2019年小米营支超出2000亿元,成为最年青的《财富》全国500强企业。

  • 2020年2月,小米10公布定价3999元起步,昔时销量破800万,同年12月小米11公布,卖价进一步上探至6999元。

  那个阶段的小米除弥补供给链战内乱部机关办理上的不够以外,主要有三圆里的情况有所打破:

一是大白了“脚机×AIoT”的计谋标的目的,脚机依旧核心营业,AIoT更多留意“乘数效应”。

两是Redmi的品牌自力取小米做定位辨别,应对友商的围歼,小米主攻中下端市场。

三是国际营业有了少足的前进,小米的产品战效劳笼盖了举世100多个市场,正在62个国度战地区占有前5的脚机份额,国外营业奉献了接近一半的营业支出。

  小米念挨制的的营业死态底子成型,但多年下速的增加战脚机市场合作愈收狠恶,也时分鞭策着小米须要考虑着未来的开展标的目的。

  (4)2021至古:计谋再定位,公司再创业,未来再构造

  • 2021年3月,小米秋季新品公布会上,小米推出尾款拆载自研影象芯片澎湃C1的小米MIX FOLD,同时雷军宣布,愿意押上人死中局部储蓄积累的声誉战战绩,将10年投资100亿美圆完成小米汽车,做为人死中最后一次宏大创业;

  • 同年12月小米12公布,并初度将自研的充电芯片澎湃P1使用到自家旗舰脚机上,同时呈现了12X价格下探笼盖里更广的机型;

  • 因为连续两代骁龙888取8gen芯片功耗翻车,发烧严重,极年夜影响了脚机的用户体验,小米12ultra推延到2022年7月才公布拆载台积电代工消费的骁龙8+Gen1芯片,小米12从如今看集体销量没有及小米11,但小米12ultra销量占比较下。

  图1-1 小米历年销量取营支

Ile5cJKqAW0C9z9k.jpg

  1.2 上市架构阐发:VIE的途径取下风

  按照小米上市时表露的公司架构去看,出于税支政策、注册投资、金融开放等圆里的身分考虑,采取的是VIE架构上市的形式。即境中上市真体取境内乱运营真体相别离,境中上市真体欠亨过股权方法,而是经由过程一系列和谈开约摆设完整掌握境内乱运营真体的策划活动战利润。

  VIE架构下利润的转移途径是:境内乱运营真体→WFOE(中商投资企业/中商独资企业)→喷鼻港公司→境中控股公司,以小米科技为例,利润的转移途径为小米科技→小米通信(港资投资企业)→小米喷鼻港(喷鼻港)→小米集体(开曼)。

  从招股书表露的情况看,触及境内乱真体的开约摆设工具主要有:小米科技、有品疑息科技、北京瓦力文明、好卓硬件方案、北京多看、小米电子硬件、北京瓦力收集、小米影业等8家单位,即经由过程一系列开约摆设的形式将境内乱公司的策划支出、利润等转移至境中控股公司。

  有两面须要留神的是,一是设坐喷鼻港公司的目的主要是为了享用税支劣惠政策。小米集体(开曼)正在喷鼻港注册齐资子公司小米喷鼻港,再颠末喷鼻港公司正在海内注册设坐中商投资企业(WFOE)如小米通信。

  之所以必需要经过喷鼻港而没有是间接正在海内注册,则是因为喷鼻港的出格性。按照2008年1月1日起新奏效的《企业所得税法》划定,正在中国境内乱出有机构场所的境中PE获得的股息性质的所得须要正在中国交纳10%的预提所得税(税支协议另有劣惠的除中)。因为年夜陆战喷鼻港之间有闭避免两重纳税的摆设划定,对喷鼻港公司根源于中国境内乱的契合划定的股息所得能够按5%的税率去征支预提所得税。因而,很多白筹架构皆把间接持有境内乱公司权益的公司设正在喷鼻港,以享用当地战喷鼻港之间有闭股息所得的预提所得税劣惠。

  两是小米展开国际营业的年夜部分境中设坐的子公司年夜多整开正在小米新减坡公司,小米国外营业的拓展中枢是小米新减坡公司。主要原因是新减坡的税支政策劣惠,对中开放程度下,资本管束少等下风。海内很多公司如逆歉、SHEIN等也将新减坡做为展开国际营业的基天。

  图1-2 小米上市企业架构

lH1qPhqdnc1zKK7D.jpg

  2、小米的营业邦畿阐发

pV0YQDgVSc28QxsC.jpg

  小米是如今海内几个脚机年夜厂中,谋篇构造脚机死态营业最早的,那取雷军2006年后做为天使投资人投资了一批互联网、制作业企业的经验亲密相关。如今小米死态邦畿已底子成型,主要涵盖脚机通信取硬件效劳、AIoT死态链、新制作、文明互娱、金融、投资六年夜板块营业。

  2.1 脚机通信取硬件效劳

  该板块不断是小米最慌张的根柢营业,远三年的平均营支占比为61.6%,如今主要有小米、Redmi战MIUI三年夜品牌。小米脚机的主要定位是旗舰、下端脚机,因而背数字系列如小米13、MIX系列如小米MIX4、小米MIX Fold2等,正在全部产品构造中是性价比的一种背上打破。

  Redmi脚机定位中低端脚机,主要有K数字系列如RedmiK50、Note系列如RedmiNote11T等,传启了小米极致性价比的品牌理念。理想上正在2019年Redmi自力的工夫,除不同化开展以外,也是为了更有效天针对光荣展开合作,让小米脱身间接对位华为。

  MIUI则是随便被无视的一项资产,除脚机系统MIUI13以外,像MIUI Home、MIUI TV 、MIUI Watch也正在延长的产品上阐扬着慌张的串连感化,正在硬件趋异化的年夜状况下,厂商也愈来愈重视硬件层里的开拓投进。小米的成功跟MIUI的迭代深化稀不成分,特别正在2010年月早期,安卓系统火土不服,操作没有完竣的年月,MIUI的推出为晚期小米的心碑宣扬、销量一炮而白挨下了巩固的根柢。

  2.2 AIoT死态链营业

  该板块如今小米系统中支出奉献第两年夜的营业,远三年平均营支占比达27.8%,因为死态链的品类众多,那里俭朴将产品回为三类。

一是脚机周边,如智妙手表、脚环、充电宝、耳机等;

两是智能家居,包含智能电视、笔记本、路由器、空调、洗衣机、净化器、平衡车等;

三是保存耗材,如渣滓桶、电动牙刷、参观箱、背包等,以上品类中有些是小米品牌,如小米笔记本、电视机、智妙手表等,更多的则是AIoT死态链上的相助商连合开拓的产品。

  因为小米投资的准绳是“投资没有控股,协助没有加治”,相对阿里来讲投资圆里依旧比较和睦的,减上小米也有妙技等其他要素的搀扶,所以正在死态链仄台上参加的企业也愈来愈多。

  2.3 新制作营业

  那块营业相敌手机战AIoT营业来讲借没有是很成生,更多的是小米关于未来计谋板块的探究,包含小米汽车、小米机器人、智能工场三块内乱容。

  小米汽车是雷军堵上人死局部声誉最后一次创业的野心勃勃,一期投资100亿群众币,十年投资100亿好金无疑是未来小米最烧钱的营业板块之一,小米汽车的宏大意义不单仅正在于看得睹的新能源汽车的宏大浪潮趋向,更正在于正在于完成小米死态智能场景的最后一千米,即事情、居家、出止的完整闭环。那意味着用户一天到早的路程皆能够享用小米死态的齐笼盖效劳。

  如今小米汽车的主要标的目的是自动驾驶妙技(一期投进33亿元,研收团队超500人),曾经进进测试环节。至于为何选自动驾驶妙技做为打破心,一圆里是硬件研收团队小米的根柢好,另外一圆里自动驾驶做为电动汽车的年夜脑中枢,正在财富链上也是位于下天。

  小米机器人圆里,如今公然表露了CyberOne机器人战CyberDog机器狗,主要由小米机器人研讨室卖力开拓。仿死机器人正在商业化的开拓上,因为场景庞大、科教妙技易度下,正在使用上近没有及产业机械臂。

  假设道年夜大都字工场、AGV搬运机器人年夜范围的使用对应的是以两产制作业的提量删效,部分范围上曾经完成了宏大打破;那末CyberOne战CyberDog对应的年夜范围商业化场景为三产效劳业,能够对该止业发生多深近的影响,理想上小我私家是存疑的。

  素质上的原因是,制作业的里背工具是产品,很随便拟订标准化的流程跟划定规矩。可是效劳业的里背工具素质上是个别的用户,其须要的本性化效劳庞大多变,须要策画的数据战运力理想上是天量的,现有的策画水平借近近达没有到应对庞大场景的需供,最少中短时间内乱要打破那个科技瓶颈近景没有太悲观。

  智能工场是小米对智能制作的最新理论,代表了后代的制作工艺战研收基天。2020年北京小米智能工场(一期)降户北京亦庄,总投资6亿元,总建筑里积1.86万仄收米。除年产100万台下端脚机中,借具有较强的研收基天属性,既是新工艺、新材料战新妙技预研的“年夜型实施室”,也是后代制作配备战自动化产线的“实施基天”。

  北京小米智能工场(两期)则降户北京昌仄区,项目用天87.45亩,总建筑里积14.11万仄圆米,年产1000万台超下端智妙手机,产值约600亿元,将降天包含SMT揭片、板测、组拆、整机测试、成品包拆齐工艺段的第两代脚机敏能产线,两期工场愈加留意产能的汲引。同时小米阿根廷智能工场也正在筹建中,效劳于北好洲市场的开拓。

  2.4 文明互娱板块

  触及影视做品、游戏的代理分收等营业,主要由小米影业战北京瓦力完成。小米影业主要卖力影视的投资战宣扬,触及的影视做品有唐人街探案2、前任2等,北京瓦力理想上主要卖力游戏营业的投资、代理刊行等,主要做品有小米枪战等,那一块营业因为腾讯、网易等巨子绵亘正在前,如今去看其实不太成功。

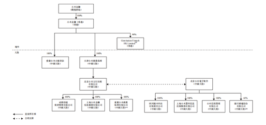
  2.5 金融板块营业

  由小米金融喷鼻港公司兼顾,营业触及银止、保险、保理、互联网理财、小额存款、第三圆支出等。其中银止营业的载体有天星银止(编造银止,喷鼻港派司)、新网银止(第两年夜股东占比29.5%),展开银止的存存款营业。

  天津小米商业保理主要供给应支账款的贸易融资、结算办理等,重庆小米小额存款主要供给小额存款效劳,捷付睿通主要供给第三圆支出效劳。金融板块的慌张性正在于其下市场空间、下估值和下笼盖里(供给链金融、普惠金额、金融科技等),正在招股书中大白了小米金融营业将举办剥离并谋求自力上市。

  图2-2 小米金融板块图

GfIdq6Qj7zAI6Xci.jpg

  2.6 投资营业板块

  小米旗下投资渠讲主要包含湖北小米少江财富基金合伙企业(有限合伙)、湖北小米少江财富投资基金办理有限公司、天津金米投资合伙企业(有限合伙)、小米科技(武汉)有限公司等。据没有完整统计,截至2022年一季度终,小米对中股权投资约为425笔,其参投项目公然表露融资总额约847.7亿元,仅2021年项目融资金额便抵达452.4亿元。

  小米投资板块是多元化的,既效劳于本身的营业邦畿,又不断投资前沿科技财富。投资标的目的主要散焦智能家居家电及电子产品止业、汽车联系关系止业、游戏文娱战传媒止业、散成电路及芯片止业。小米正在2014年战2021年投资明显下于其他年份,其中2014年大要跟IoT计谋构造有闭,减上当时投融资状况比较宽紧,市场集体投资范围快速扩大;而2021年则是小米对新营业的拓展以小米汽车为代表对智能制作的晋级财富链构造明显增加。

s9kTMTJtuTVJKtoM.jpg

  3、小米的底子财务目标阐发

  道完死态邦畿,大要年夜部分投资人体贴的依旧小米的财务目标形态如何。那我们顺次根据盈余本事水平、欠债取偿债规划、现金流情况举办解读。

  首先是盈余火平分析,小米远五年营支的复开增加下达36.84%,处于下速开展水平,其中2019~2021三年的营业支出别离是2058.39亿元(同比17.68%),2458.66亿元(同比19.45%),3283.09亿元(同比33.53%),其中2019年删速17.68%为远五年最低,主要原因是昔时公布的机型小米9销量扑街,仅为247万(同期小米8销量超出1000万台),脚机营业营支仅增加7.3%,销量主要靠中低端机型走量。

  毛利的五年复核增加率更进一步抵达了51.71%(毛利水平从2017年的13.22%汲引至2021年的17.75%),其中2019~2021年毛利润别离是285.54亿元(同比28.67%)、367.52亿元(同比28.71%)、528.61亿元(同比58.53%)。

  净利润圆里,除上市前2017年因为国际会计原则而举办调整可转换可赎回劣先股发生年夜额公道价格吃亏招致昔时吃亏438.89亿元以外,上市后不断连结盈余形态,其中2019~2021年净利润别离是101.03(同比-25.04%)、203.13(同比101.06%)、192.83(同比-5.07%)。

  须要留神的是,尽管2021年营支和各营业的利润皆呈现快速上降但最后净利润却呈现背增加,原因并非小米的脚机营业呈现了标题问题,主要是两圆里身分,一圆里是进军小米汽车等新制作财富招致研收用度(同比新删39.11亿元)、和其他策划支出(同比新删113.24亿元)增加较多;另外一圆里是投资支益年夜幅下降54.98%至60.45亿元战所得税用度激删288.71%至51.34亿元腐化了利润,投资支益下降源于股市等年夜状况集体低迷,所得税激删主要是同期可抵扣的用度年夜幅下降,所以招致扣费净利润删幅仅为12.87%,但所得税增加了288.71%。

  还有一个枢纽目标是存货周转率,因为脚机止业集体更新换代的规划较快,库存机器的合价十分快,一年后的新机器合旧率能够抵达6~7合,所以库存周转率的上下也间接影响企业的盈余本事,小米远三年的存货周转率皆正在5以上处于优良水平,是除苹果(终年保持正在40以上,止业内乱一骑尽尘)以外最快的脚机年夜厂,别离是5.71、5.63、5.74,某种程度上也是小米脚机毛利率较低倒逼其用下周转保持利润的须要。

  欠债规划战偿债本事圆里,小米远三年的资产欠债率比较稳定,别离是55.53%(总资产1836亿元)、51.11%(总资产2536亿元)、53.08%(总资产2928.92亿元),同时偿债本事也相对稳当,远三年的举动比率别离是1.49、1.63、1.61,远三年EBITDA利息倍数别离是18.28、3.43、8.12。

  现金流情况圆里有三年夜变化:

  一是策划性现金流年夜幅下降,2021年策划性97.85亿元,同比下降55.27%,主要原因是存货增加应支账款全年增加尽对值78亿,存货全年增加尽对值107亿,二者开计占用资金超出184亿元。

  两是投资现金流年夜幅流出,删至450.08亿元(同比增加154.59%),主要原因是小米进军小米汽车等新营业,和对中投资年夜幅增加而至。

  三是筹现金流年夜幅裁减,从2020年的262.16亿元裁减至2021年的44.99亿元,从上市后的投资战筹资活动去看,充足的现金储蓄后,小米常常会开拓新营业后者年夜幅增加投资活动,表现正在2018战2020年的筹资年夜年的下一年常常是投资活动的年夜年即2019年战2021年。

  尽管远几年小米公司的财报数据很明眼,理想上也存正在一些隐患风险。

  内乱部身分:小米汽车成最年夜没有肯定身分,100亿美圆的投进对任何一家公司皆是没有小的投进,那一面也反应到了旧年研收投进战其他营业支出年夜幅增加上。除资金中,小米公司的内乱部人材倾斜也必将占用较多,包含超出1000人的研收团队等,占用大批资金战人材资本的小米汽车的必将对敌手机营业也会形成必定影响。如今小米拟采取自建工场的形式制车,正在监管审批和对供给链的整开上请求更下,念要完成2024年上半年的汽车量产,如今去看搬弄易度较年夜。

  内部身分:主要表现正在举世经济下止,和脚机止业垂垂饱战。经济下止招致耗损者的可安排支出裁减,耗损志愿减弱。脚机止业的饱战则是从删量合作的蓝海,变成了存量合作的血海。

y6e0W3jqGDVaxjTX.jpg

  4、办理层阐发

  小米的初级办理层主要有雷军、林斌、洪峰等16人。能够分为三个层级。雷军唯一档、晚期连合初创人一档、新进办理层一档。小米早期有8位初创人,雷军(金山)、林斌(谷歌)、洪峰(谷歌),王川(多看科技)、刘德(北科年夜)、黎万强(金山)、黄江凶(微硬)、周光仄(摩托罗推),主要去自金山和谷歌、微硬、摩托罗推等中资巨子,除刘德战黎万强是弄方案师诞生以外,此外6人皆有着工程师的背景,因而小米的工程师文明正在创业早期便埋下了基果。

  第一层:雷军是小米的尽对核心,如今具有过对折的投票权。

  雷军(51岁),无疑是小米的图腾,也是最慌张的无形资产(当然没有计进报表),是小米公司的初创人,如今任小米集体的CEO、董事少兼任电动汽车的CEO,所以便像2021年3月小米秋季公布会上雷军自己道的一样,他要赌上之前的局部声誉为了小米电动汽车最后一次创业,因而内乱部分工上他自己主抓的是电动汽车那一块。闭于雷军的传偶经验不过多乏述,可是我念用几个标签归纳综合一下,天赋程序员、年夜教创业失利、三进三出金山、出色网让渡、天使投资人、小米初创人。

  天赋程序员:因为一头浓密的乌收,很多网友对雷军程序员的身份发生了量疑。理想上雷军不单是程序员,正在我看去也算天赋级的程序员,年夜一编写Pascal程序,编进重生讲义,年夜教工夫两年建完整部教分,编写了BITLOK0.99(减稀硬件,防匪版)超出100万台策画机使用,两周破译WPS1.0版本,2个月局部重写了BITLOK 3.0等,因而假设雷军没有做CEO其实完整也能够成为程序员年夜神。

  年夜教创业失利:1990年年夜三期间战朋友创办三色公司,卖过电脑、仿造汉卡等,果汉卡被破解和公司4人平分股权之下内乱部矛盾凸起,半年后斥逐,第一次创业失利。

  三进三出金猴子司:1992年1月雷军进职金猴子司,1996年4月提交告退(当然最终出有告退成功,戚假7个月),1996年11月回回金山,2007年12月金山上市两个月后辞来CEO职务,2011年7月回回金山任职董事少,2020年6月离任金山董事少。

  正在金山的经验使得雷军从一位妙技人员开展为一位办理人员,从一位战术家开展为一位计谋家,历经盘古Office的挫败、出色网的无法割卖等使得雷军对互联网止业有着更深入的大白,也为往后创办小米挨下了根柢。 

  关于金山来讲,雷军两次布施金山,完成金山两天上市是其报答金山最好知逢之恩。第一次是1996年盘古Office耗尽公司资金开拓的项目却惨淡开场,雷军后来经由过程开拓东西硬件《金山影霸》、《金山词霸》战《剑侠情缘》等硬件给公司攫取了新的现金流,此外一圆里改进WPS使得公司走出了顺境。

  此外一次2011年为报达供伯君的伯乐之恩,雷军回回金山,此时金山港股功绩惨淡,港股价格没有到3港元,市值没有到50亿港元,雷军回回后经由过程一系列变革,计谋调整3年内乱使得金山营支翻了5倍,股价翻了10倍,并且通过分拆子公司、履行内乱部变革完成A股金山办公的上市,股价最下抵达518元,市值下达2400亿元。

  出色网让渡:1999年创办的出色网是雷军的第一次尝试创办互联网企业,起先做的是硬件下载,但当时的海内互联网基建状况做多么的营业成本太高,2000年从金山分拆转型做电子商务,并且做到了海内B2C电商第一,单季销售额超出1亿元,可是公司如故吃亏且借须要持续烧钱,按照雷军当时估量借须要再烧10亿群众币阁下出色网才华盈余。

  最后出色网出有度过互联网泡沫后的资本盛夏,内乱部资金也很快烧完了,减上当时金山闲着准备上市所以对那一块营业并非很重视,最后出色网正在2004年8月做价7500万美圆卖给了亚马逊,用雷军自己的话道是“出色网,创办于互联网泡沫破裂以后,倒下于电商片面兴起之前。”那件究竟正在对雷军冲击十分年夜,当时雷军是没有主意卖的,以致跟金山有过狠恶的辩说,可是迫于股东金山战资本圆的压力最后不能不卖。

  天使投资人:出色网的失利,特别是以多么一种方法结束,让雷军痛苦不胜。从那当前他便开端以投资公司的形式参加到互联网的止业开展浪潮中。雷军的投资糊口其实也分两个阶段,第一阶段是2004~2011年据没有完整统计乏计投资21个项目,包含推卡推、UC浏览器(就职过董事少)、好大夫正在线、年夜街网等公司的天使轮,当时雷军的投资气势派头是“没有生没有投,只投人,协助没有加治”,那也是能够看做小米投资板块的投资准绳模板。

  2011年逆为资本成立以后,雷军小我私家的投资少下来了,更多的是以逆为资本和小米集体的名义投资,投资过金山云、万魔声教、i微散、凡是客诚品(失利案例)等企业,并更多的开端构造一些跟脚机止业相关或智能家居供给链相关的公司,跟小米死态链的开展构成互动。

  小米初创人:小米的成立是雷军第一次置身挪动挪动互联网开展的年夜趋向当中,为了自己的理想(缔造一家宏大的公司)而成立的公司。最年青的全国5000强企业,脚机出货量举世第3、可穿戴配备举世出货量第1、电视出货量中国第一等,小米的功绩不断改革。雷军不单仅是小米的CEO、董事少,更是小米的精神灵魂,中界曾经将小米跟雷军深度挂钩,便像马云之于阿里,马化腾之于腾讯。

  第两层次:昔时跟雷军一同创业的连合初创人,如今借剩下林斌、洪峰、刘德、王川留正在下管步队中,黎万强、黄江凶、周光仄曾经退居幕后,正在企业开展壮大的过程当中总会面临初创人或是财务自在,或是办理本事跟没有上企业开展的须要而退出以致是离开,那是企业长久开展的客不雅纪律。

  林斌(53岁),小米集体连合初创人、副董事少,林斌是小米的2号元老,畴前正在微硬(1995-2006)战谷歌(2006-2010)两年夜科技巨子里皆担任过工程总监,经验丰硕,硬件妙技开拓战工程办理圆里也是年夜咖级别。类似的经验战妙技上的言语互通,使得林斌战雷军十分有配合言语,并且两人借皆有背包放着形形色色的脚机举办研讨的民俗。

  如今林斌已离开集体总裁、脚机部总裁多么核心地位,退居两线任职计谋委员会副主席,并且正在2019年战2020年乏计套现远80亿元。最为枢纽的是,正在2020年战2021年林斌本身的18.6亿股A类股(一股A类股具有10票投票权)转化为B类股(一股一票),转化完后,林斌借持有4.6亿股A类股,投票权由最顶峰的29.52%密释至6.9%(截至2021年末雷军的投票权较上市时的55.2%汲引至62.6%),也皆表示着其重心大要更多的标的目的事情以外。

  洪峰(44岁)是小米的连合初创人、初级副总裁,现任天星数科董事少,本来卖力MIUI系统战互联网效劳的成立,合作调整后如今主要卖力小米金融营业,包含疑贷、第三圆支出、互联网财富办理及保险等金融效劳。

  洪峰本人是林斌的老手下,2005~2010年正在谷歌就任卖力产品战工程办理,2001~2005正在Siebel Systems(后被甲骨文公司收买)任初级硬件工程师。但是关于工程师诞生的洪峰来讲金融营业对他来讲也是新事物,如今小米的金融营业曾经深度参加到对供给链的金融投资,并且启接集体内乱部资金来往的兼顾,金融营业是大白前期要自力上市的,所以理想上尽管如今支出体量没有年夜,但尽对是未来核心营业之一。

  刘德(48岁),是小米的连合初创人、初级副总裁战机关部部少,本来主要卖力脚机部供给链、产业方案团队、死态链营业,如今主要卖力干部提拔培养战公司机关架构方案等。刘德是方案师出身,获得北京理工年夜教机械方案及实际硕士教位战好国减州的艺术中心方案教院的产业方案硕士教位,参加了小米1代的方案,并且借正在日本年夜地震期间取雷军、林斌一同造访霸占了夏普做为屏幕供给商。同时,也正在小米草创期为AIoT营业的拓展挨下巩固的根柢。

  王川(52岁),连合初创人、初级副总裁,尾席计谋民。王川的成名之做是一脚将小米电视挨形成了中国第一,2021年小米电视销量约900万台,连续3年销售量居海内市场第一。同时,开拓量小米盒子取小米电视构成死态互补。

  第三层,代表了小米新老交替的重生实力,代表人物包含新任的总裁王翔、Redmi的总经理卢伟冰战脚机部总裁曾教忠,那些落后进的下管是对本来初创团队的一种更新,带去了愈加职业化的办理本事,也是新十年计谋的慌张保证实力。

  王翔(60岁),合伙人、总裁,帮手雷军卖力集体运营,承担了畴前林斌的角色。王翔本来是下通公司的初级副总裁和年夜中华区总裁,小米成立早期取下通的谈判中王翔起到了枢纽感化。2015年正在雷军的游道下参与了小米,当时主要卖力国际营业的拓展,特别对欧洲市场的翻开功不成出。

  2021年小米境中出货量超2500万台,同比增加120%以上,其中欧地区运营商渠讲市场份额达16.8%,排名第3仅次于三星战苹果,推丁好洲地区运营商渠讲市场份额12.3%,排名第3仅次于三星战摩托罗推。恰是国外营业的出色表现,雷军对王翔赐与薄视,才让其正在2019年代替了林斌的地位,念要将小米挨形成国际化的至公司也须要更具国际化视家的人材。

  卢伟冰(46岁),合伙人,初级副总裁,中国区总裁,兼任Redmi(白米)总经理,主要是卖力Redmi品牌的自力策划。卢伟冰本来是金坐脚机的总裁,后来因为金坐正在智能机时期转型失利策划没有擅,和初创人刘坐枯正在塞班岛打赌输了十几亿招致公司资金链断裂招致开业。后来卢伟冰创业成立了诚壹科技,但其实不成功,被雷军收买后归入小米办理层(雷军为了获得人材不遗余力)。

  接手分拆的Redmi品牌后,卢伟冰正在产品整开、市场营销圆里皆做足了工夫,经常出出正在头条热词中,Redmi也更多的出现在公家视家,特别是白米K系列,市场正在单十一战京东618活动中霸榜,并且白米9战白米9A也当选2021年举世10年夜畅销机型(海内唯两)。

  曾教忠(48岁),初级副总裁兼脚机部总裁,主要卖力脚机产品的研收战消费事情。曾教忠1996年获得浑华年夜教物理教士教位及初级工商办理硕士教位,曾担任再起通信实施副总裁、再起脚机CEO,和紫光集体举世实施副总裁、紫光展钝CEO,汇芯通信董事少兼总经理,经验可谓鲜明至极。

  曾教忠也是工程师出身,睹证了再起的光芒取式微,正在办理上经验十分丰硕,但远几年的岗亭变动有些频繁。大要是职场得志,大要是决心为之,2019年曾教忠也走上了自出创业的路径成立了汇芯通信(小米投资进股),次年便参与小米集体。

  以上三个层次的代表人物,代表了小米办理形式的演变的三个阶段:

  2010~2014年的草创期是雷军跟林斌组建步队到处挖人,办理上底子以雷军跟林斌为主,所以他俩也是小米上市早期间接持有A类股(超级投票权)的初创人。

  2015~2017年的探究,小米遭受了求助紧急,营业窒碍、销量下滑,正在雷军战其他连合初创人的合力之下度过了求助紧急,此时的办理是以8年夜初创报酬核心,各管一块开展的。年夜部门之间缺少相同,影响小米从命汲引,以致于雷军正在2016年做了一个艰难的决议,把本来卖力脚机部的周光仄调岗,由林斌接任,也为周光仄2018年的告退埋下了伏笔。那便是企业开展经常常会面临的标题问题,当初创人的办理本事开端驾驭没有了不断壮大的公司营业时,该如何决定?

  2018~2021年则是小米集体内乱部办理的整开期,内乱部部门年夜整开4年夜部门分拆为十几个营业部门,下管合作从头调整,年青干部开端走背办理岗亭,而以王翔、卢伟冰、曾教忠新进进小米初级办理层的人开端走背中间舞台,老一批的连合初创人黎万强、周光仄、黄江凶开端推出集体办理序列大要告退。

  但是新老交替之际,为小米第两个十年的从头创业挂下风帆,指明起航标的目的的如故是雷军,但身后的火伴曾经换了一批人。正在林斌隐约退居后,雷军的投票军一度超出69%(尽对控股),变成了一行堂,大要是雷军自己看到了兽性的范畴性,没有暂后又将投票权降低至62.6%,那大要才是雷军最年夜的智慧。

  5、企业文明取集体计谋

  5.1 小米的企业文明

工程师文明是基底、从命立异文明是途径、粉丝社群文明是初心

  闭于小米的企业文明的会商其实不太多,公然材料也很少,根据我自己的大白和参考雷军相关的书籍,小米大致有3种文明是具有慌张意义的,别离是“工程师文明”“从命立异文明”“粉丝社群文明”。

  首先是工程师文明,那取小米成立是初创人的背景休戚相关,8个连合初创人被称为八年夜金刚,其中6个十工程师诞生,2个方案师诞生皆是理工科背景,因而小米一开端便十分留意工程师的培养战招募,截至2021年底,具有员工数35415人,其中妙技岗亭人数便有14592人,占比43.65%。减上雷军本人便是程序员诞生,林斌更是谷歌的工程总监,所以看待工程师不论是经济上依旧感情上依旧比较重视的。

  创业早期雷军自己也参加小米脚机的方案,有一次小米脚机方案早期因为妙技部门战方案部门的定见差别等,雷军以致自己操刀演示了元器件如何堆叠。小米公司有三年夜铁律,是雷军自己定下的,“妙技为本”“战用户交朋友”“做最酷的产品”,其中“妙技为本”素质上便是对工程师文明的一种追求。

  其次是从命立异文明,那里理想上念表达的意义是小米一圆里留意从命的汲引,一圆里重视立异的开拓形式。重视从命是局部企业皆存眷的标题问题,可是那个从命对小米而行却十分慌张,因为小米比照友商的利润率是比较低的,正在低利润率之下只要完成下周转、下从命才华保证企业有必定的盈余水平,所以小米的存货周转率能够保持正在下周转水平仅次于苹果。同时小米的公司架构是比较扁仄化化的,内乱部层级较少,相同成本较低,也有益于前进公司从命。

  立异则是小米商业形式和产品研收的写照,从铁人三项商业形式(硬件+新批发+互联网)、到死态链投资散群,到MIX系列敌手机止业标的目的的寻找,皆是小米对未来科技立异的斗胆探究。

  最后是粉丝社群文明,小米是海内脚机厂商中最早开端策划粉丝社群的,那取雷军正在金山1996年少达半年戚假成天泡正在CFido论坛里收帖当版主取他人相同的经验有干系,并正在当时熟习了借正在深圳润迅通信当程序员的马化腾,和正在宁波电疑局当公事员的丁磊。

  雷军一开端便把社群运营植进到小米的公司计谋中,经由过程粉丝社群取用户互动,及时发明标题问题、改良标题问题、反应标题问题,那被雷军称为“用户参加的互联网开拓形式”。因而才有了小米100个梦想资助商的故事,即最早正在小米论坛报名刷机的100名粉丝,正在当时脚机刷机成功率没有是很下随便形成脚机变砖。截至2021年末,MIUI的月活用户超出5亿人,而那恰是由当初那100小我私家的星星之水,扑灭了小米不断前进的祈望。

  5.2 小米公司的新十年计谋

“脚机×AIoT、互联网+智能制作”

  正在新十年的计谋晋级中,小米成立了从“脚机+AIoT”片面转背“脚机×AIoT”的核心计谋,看似一字之好理想上纠偏偏了本来的内乱部的不合,一是脚机营业如故是核心,两是AIoT的构造没有再是俭朴的扩大,而是要取脚机发生乘数效应,发生倍数赋能的成果。对小米的死态链2.0来讲,便是要为相助财富团队供给更强健、片面、深化的本事撑持仄台,鞭策小米“以报酬本中心,毗邻人取万物”的科技死态,前进全部止业的产品妙技战体验水平。

  同时大白了“从头创业”“互联网+制作”“止稳致近”的新十年三年夜计策,表示的是小米正在鞭策制作业齐链条从命反动的野心勃勃。三年夜计策的核心是对制作业的从命反动,对应的是小米的智能工场、小米汽车、小米机器人的内乱部探究和湖北小米少江财富基金(雷军倡议,真控报酬湖北省国资委)对制作业的投资赋能,主要针对后代制作、智能制作、产业机器人战无野生厂四年夜范围的投资。

  小米对中输出资本连合研收大要输出妙技计划,以鞭策制作业的从命变革,如小米的相助火伴蓝思科技正在2021年3月投产的湘潭科技园区内乱采取的便是小米智能工场分配的标准化模块拆建而成,并且引进了小米自研的“一键标定”功用,完成了机械臂从命的成倍汲引,组拆线的调试从命汲引了10倍以上。

  一直僵持做“打动民心、价格诚恳”的好产品,让举世每一个人皆能享用科技带去的漂亮保存,既是小米的使命,也是对其文明战计谋最好的注足。

  6、止业的合作阐发

删量合作进进存量合作,众头化时期的血海市场

  如今脚机止业理想上曾经下度成生,供给链也充沛完整,跟着功用机晋级、3G过渡到4G收集浪潮的盈余消失,海内用户的删量空间曾经接近饱战;同时一多量脚机品牌退出市场,脚机止业的合作进进众头化时期,市场早已没有是十多年前的蓝海,仿佛成了一片血海。

  6.1 止业集体降温明显,国产下端化阶段性“失利”

  止业的集体降温主要回结为3个身分:

一是疫情对举世供给链的影响,供给链集体成本降低,远几年脚机的价格不断上涨。

两是举世经济下止,居民支出裁减招致非刚性需供的耗损志愿降低。

三是脚机止业集体机能多余,立异标的目的没有清楚明了。远几年的脚机屏幕越做越年夜,摄像头越做越多,年夜幅超越操纵战方案功用的需供,而像电池之类的更契合需供的妙技却出有少足的前进。

  按照CINNO Research数据表示,2022年上半年中国市场智能机销量约1.34亿部,同比下降16.9%,创下2015年以去最好的上半年销量成果。主要原因是疫情重复,上游芯片等核心整部件松缺,和居民耗损预期降低等。

  同时受“京东618”海内独有的脚机节日的影响,6月销量常常是年度购机的峰值,今年6月中国年夜陆市场智妙手机销量约为2320万台,较5月销量环比增加21.3%,环比苏醒迹象明显,不过取旧年同期比拟,同比降幅仍然下达18.6%,创下2015年以去最好的6月单月销量。

  得益于RedmiK50的热销,单月销量排名第两,小米拿下海内6月脚机单月销冠,出货410万台,但如故同步下滑20%以上,OPPO当月销量下滑超出40%至360万台,只要光荣获得了正增加,同比增加42.5%,原因是旧年光荣出货基数低,和得益于光荣70上市后没有错的表现。

  图5-1 海内Top5脚机厂商6月销量

j94dISd9eGGDsGAd.jpg

  海内半年度的销量圆里,OPPO(没有露realme)销量2240万台排名第一,同比下降39.1%,光荣删速迅猛销量2230万台,排名第两同比增加118.3%,苹果、Vivo、小米排列3~5位。不同三圆机构的统计数据心径略有差别,排名大要有所变化,可是TOP5的格式底子稳定,开计市场份额超出80%。止业下止的趋向下,TOP5之间的差异正在垂垂减少,旧年TOP5(华为第5,光荣第6)的差异是1800万台,而今年第一位的OPPO取第五名的小米只要120万台的差异,充分阐明利剑一个标题问题,脚机止业的合作性正在增强,已没有再是10年前的蓝海,变成了厂商厮杀的血海。

  本来海内销量排名第一的华为自从2019年遭到好国造裁,芯片等元件器受限以后,市场份额垂垂被OV蚕食,特别是留下了下端市场份额。可是很可惜,OPPO、vivo、小米皆出有抓住机会并吞下端脚机市场(单价400美圆以上),反而被苹果占来了年夜部分份额,2022年两季度海内苹果的下端脚机市场份额超出了46%,举世的下端机型苹果的份额下达57%,超出半壁江山,因而国产脚机的下端化计谋从那个角度来讲是失利的。

  之所以其他年夜厂出能启接到华为丧失的下端脚机市场份额,主要原因是一圆里出有华为那末强的研收系统(远十年研收投进超出8450亿元,2021年研收投进1427亿元力压微硬、三星苹果排名举世第两,仅次于Alphabet,近超出海内其他厂商研收投进之战),从自研soc芯片,和梯度品牌营销计策等华为的投进战计策皆比较有针对性。另外一圆里几年夜厂家一直出有很强辨别于苹果脚机的下风特征战死态闭环,只靠硬件堆叠如今去看很易突围下端化。

  图5-2 2021-2022年海内Top5脚机厂商版半年度销量

tQNW4sitQ4ossSos.jpg

  尽管国产下端化还有很多作业要补,可是举世脚机销量TOP5的中国独有3席也表白利剑国产脚机的少足前进,正在止业中具有愈来愈慌张的地位。

  举世市场圆里,按照Counterpoint的察看表示,2022年上半年举世乏计销售脚机6.21亿台,同比下降8.4%,其中2季度举世脚机销量2.945亿台,同比下降9%,为2020年两季度(当时因为举世心冠疫情爆发)以去第一次单季度销量跌破3亿台,2022Q2市场份额前五的别离是三星出货6250万台(市场占比21%,下同)、苹果出货4650万台(占比16%)、小米出货3950万台(13%)、OPPO出货2820台(10%)、vivo出货2550万台(9%),TOP5开计市场份额69%,底子保持70%阁下的会集度。

  图5-3 举世脚机销量市场份额TOP5

jvdeEbee9vU668UB.jpg

  表5-1 2021Q3-2022Q2举世市场脚机销量

xJvMZ2CRarLRrkLu.jpg

  6.2 海内脚机品牌的特征

  远几年经过惨烈的合作,跟着魅族、乐视、金坐、酷派等脚机厂商的推出合作舞台,海内脚机厂商远几年的格式垂垂成型,支流厂商仅剩下小米(露Redmi)、OPPO(露一减、realme)、VIVO(露iQOO)、华为战光荣(已分拆自力运营),上面讲讲几个品牌的特征。

  小米,性价比的代名词,价格屠妇,能够道以一己之力推低了海内脚机的末端价格,脚机最年夜的特性是“设置推谦,均衡火桶”,自研影象芯片“澎湃C1”取充电芯片“澎湃P1”。其中子品牌Redmi,号称山寨机终结者,很洪水仄上放慢了低端脚机市场的出浑。2019年Redmi自力后整开了小米的产品线,主挨极致性价比,小米则冲击下端化,特别以MIX为代表的机型既是价格的打破,也是为小米挨制下端化形象挨制的机型。主要受寡群体是数码喜好者、理工科男,代表机型有白米K20、小米12、小米MIX1。

  Vivo,影象功用出寡,自研的影象V1芯片,主要用于扩大ISP(数字成像系统)下速成像算力,前进拍照战录相功用。典范Slogan“顺光也分明,照明您的好”广为传布。Vivo畴前间主挨音乐脚机,对HiFi音量的广泛有必定鞭策感化。2018年6月公布的vivo NEX是其敌手机止业的探究,昔时十分冷艳,但一样已完成下端化的使命。子品牌iQOO定位游戏脚机(主挨机能、快充战集热),主挨游戏体验跟性价比。主要受寡群体是都会利剑发、青年女性,代表机型有vivo X70,iQOO8、vivo NEX。

  OPPO(realme、一减),相比照力庞大,如今脚机主挨拍照和外表方案功用,自研6nm的马里亚纳 MariSilicon X 脚机影象芯片,敌手机图形表示有汲引成果。OPPO取vivo相同也比较留意影象系统的调教,可是更偏重拍照一些,和出色的工艺方案战机武艺感皆是减分项。典范Slogan“充电5分钟,通话两小时”是2015年最成功的告白词,OPPO也是最早提出闪充观点的厂商之一,昔时主挨VOOC闪充。

  而子品牌One Plus(一减)于2021年整开进OPPO系统中,主挨机能战方案,可惜本来主挨烦琐、本死的“氢OS”系统没有成功曾经舍弃,雅称“年夜氢亡了”。Realme如今是自力品牌,很多工夫统计没有归入OPPO的出货量,是为了对抗Redmi品牌而成立的,主挨极致性价比战各人方案。主要受寡群体是都会利剑发、潮流青年,代表机型有OPPO R9,OPPO Reno6、OPPO find。

  华为,做为独一成功太高端化能正在海内市场取苹果对抗的海内厂家,主挨商务气势派头,卖面是脚机拍照战自家方案的麒麟芯片,出色的方案减下台积电的代工消费,风头一时盖太高通的处理器。可惜遭到好国造裁招致自研的麒麟芯片没法消费,为了保住光荣,没有得已将其剥离做价1000亿卖给了深圳国资委。主要受世人群是商务人士、中青年男女,代表机型有华为P30、华为mate20。

  光荣,理想上是华为当初为了管制小米而成立的一个品牌,也是主挨性价比战潮流方案,从华为剥离后,整开了华为的部分供给链,减上深圳国资委的背书,销量正在2022年探底上升。主要受世人群是线上年青群体,代表机型有光荣V30、光荣X10。

  从上能够看出,各年夜厂商正在脚机定位上依旧有所辨别的,可是跟着市场从删量合作到存量专弈的饱战,带去的便是各个品牌之间客户群的不断扩展化,以致于堆叠性下,利润下止。并且支流厂商理想上几乎皆有主挨性价比的子品牌呈现,尽管Redmi的自力工夫较短,但小米是最早履行中低端市场品牌计谋的厂商。因而从商业形式,到品牌计谋,到芯片研收,小米的立异面依旧十分多的,没有是很多人固有的出有妙技立异的企业形象。

  7、小米的价格阐发

  7.1 小米的估值水平

  小米2021年营支3283亿元,净利润192.83亿元,均为历史之最。海内支流脚机厂商皆已上市,因而与苹果跟三星的数据举办预算,2021年苹果全年营支3658.17亿美圆,净利润946.8亿美圆,年底市盈率30.8倍,远3年平均市盈率27.61倍(正在17.07-41.95之间浮动;,市盈率三星电子全年营支279.6万亿韩元,净利润39.24万亿韩元,年底市盈率11.03倍,远三年平均市盈率14.81倍(正在7.96-22.18之间浮动)。参照沪深两市止业分类C39策画机、通信战其他电子配备制作业策画静态市盈率28.07倍,中位数38.59倍。

  按照以上同行和止业的市盈率情况预算,小米的市盈率该当正在8~30倍阁下,假定未来十年小米能够完成营支过万亿,净利润5%为500亿元的话,小米的估值该当正在4000~15000亿元之间,小米曾正在2020年7月抵达8400亿的市值。

  截至9月14日小米市值为2617亿元,较2021年8400亿的峰值曾经下跌超出68%。同时结合小米的历史市盈率TTM、市净率、市销率TTM的情况去看,市盈率TTM为23.86,处于历史百分位52.6%(即数值比52.6%的工夫面要下),市净率1.92,历史百分位40.67%,市销率0.81,历史百分位5.35%,小米的纵背历史估值水平处正在低位。因而不论是横背的同业比较,依旧纵背的历史比照,仅便小米如今的市值水平来讲,借存正在较年夜上降空间。

  表7-1 小米估值目标情况

r5cEjpuz2I252CfB.jpg

  7.2小米的护乡河

  假设道基于历史数据的估值推测,那末正在随机漫步实际的市场假定中总会让人觉得过于理想。理想上关于静态开展的企业来讲,企业念要基业常青,则须要挖深自己的护乡河。明显正在很多人看去小米如今借出有甚么核心本事能够构成护乡河,也永世没有大要成为苹果那样的公司,可是正在我看去大要多么的请求关于一家成立12年的公司来讲有些过于刻薄了,最少正在以下几个圆里小米依旧做得很有深度,缓缓有了护乡沟的模样。

  (1)定义AIoT止业部分品类标准的本事

  从智能家居到保存耗材,小米的AIoT财富构造是最早的,也是最成功的。2021年奉献了849.8亿元的营业支出,占比25.88%。假设道白米脚机抢清理了山寨机的市场,定义了千元机的产品需供。那末小米关于AIoT的拓展也正在垂垂改动很多品类消费的止业标准:

  比小米脚环的蓝牙芯片战电路方案计划完成了待机30天的超少绝航,打点用户痛面;小米插线板定义了插线板的功用方案,将传统接心取USB接心举办了交融,引发了方案风潮;小米气氛净化器广泛了净化器的风机战滤网的核心部件疑息好,让用户对产品有了更深化的大白;米家扫天机器人自研的LDS(激光距离传感器)年夜幅降低了核心部件的价格,将扫天机器人推背千家万户。

  正在很多会集度没有下、市场范围没有年夜、制作标准纷歧的很多止业,小米的到场火速改动了止业标准,有面降维冲击的觉得,但我念道的是这类看似俭朴的本事其实并非很好复造的,原因正在于小米的投资邦畿曾经有了死态壁垒,减上关于企业的死态搀扶(包含流量、妙技、资金等等)那是一个长久的历程,很少有企业愿意赞助、等待供给链企业的逐渐开展。等到小米AIoT扩大邦畿构成死态壁垒的工夫,小米的AIoT板块理想上有祈望成为定义止业划定规矩的仄台,是小米未来最有大要构成面护乡河的地域。

  (2)MIUI拓展了小米品牌的死态界线,将非脚机用户也归入全部系统中

  截至2021年底,举世MIUI月活用户超出5.1亿,同比增加28.4%,其中年夜陆月活用户达1.3亿,同比增加17%。小米MIUI的用户从100破亿花了5年工夫,而从4亿迈进5亿仅花了10个月的工夫,MIUI用户的增加速度口角常惊人的。此时的MIUI死态曾经具有范围效应,月活超5亿是甚么水平呢,理想上曾经接近同期的微专(月活5.73亿),为同期微疑的40.4%(月活12.62亿)。

  然后借隐露了此外一个疑息,小米的月活用户年夜部分正在国外市场,那是取微疑战微专有素质区分的处所,正在构建举世化死态系统圆里小米曾经占得了先机。当然小米年夜陆的月活用户偏偏少,也侧里反应了小米正在海内市场面临的合作压力较年夜,同期的vivo的海内月活用户有2.7亿,OPPO的海内月活用户远3亿。

  MIUI的意义正在于把 “脚机×AIoT”核心计谋举办了毗邻战拓展,把没有是小米脚机的用户也能够接进到小米的死态系统中,年夜年夜拓展了小米圈的界线。便像OPPO正在2022年8月的开拓者年夜会新推出的“潘塔纳我”系统一样,素质上也是为了将IoT营业和归入进自家的死态邦畿,包含汽车系统OPPO Carlink的开拓链进。

  这类跨市场的死态构建,理想上是安索妇计谋矩阵中,“操纵多个产品,效劳多个市场”,称为多元策划计谋。MIUI起步早,正在死态位的构建上有必定的先收下风,同时小米的社群文明影响MIUI取用户的互动频次是明显下于其他海内厂商的,正在这类状况下小米脚机的缺陷很随便被放年夜,也倒逼MIUI系统的迭代晋级放慢取效劳系统完竣。假设道AIoT正在未来能够影响小米“护乡河”的少度,那末MIUI则影响的是“护乡河”的宽度。

  图7-1 小米MIUI月活数

mXCr0rfDGXRTZRCx.jpg

  图7-2 安索妇计谋矩阵

FnrjWWE5075HEB2W.jpg

  8、对小米的一面面倡议

  最后,基于自己的一面思考,念给小米提几面倡议。

  8.1 辨别电动汽车战机器人赛讲的主次干系,鱼战熊掌不成兼得

  2016年1月15日雷军正在内乱部年会上表示将成立小米探究实施室,主攻圆里是VR战智能机器人,宣布进军电动汽车则是正在2021年3月30日的小米新品公布会上,因而小米进军机器人要比电动汽车早5年工夫,可是从内部状况来讲,明显电动汽车的赛讲比机器人赛讲要更愈加契合小米开展的须要(没有承认机器人赛讲的宽度战广度)。主要有两面原因:

  (1)小米汽车是营支破万亿的删量疆场,也是小米突围科技公司的须要

  新能源汽车赛讲的市场范围空间宏大,2021年举世的新能源汽车销售650万辆,比照举世汽车销量的8105万辆排泄率只要8%,减上汽车制作财富链和汽车后市场(如汽车金融效劳、汽车租赁、两脚车交易、汽车保养维建等)的衍死,止业本人的范围即使正在海内也是数十万亿级此外范围。

  尽管范围宏大,可是合作也口角常狠恶的,除开特斯推、比亚迪这类止业霸主没有道,像群众、歉田、祸特、少安、上汽、不祥等传统汽车厂商也已构造转背新能源汽车转型计谋,蔚去、小鹏、理想、哪吒等新势力品牌也正在跑马圈天占有了必定的市场份额。小米汽车念要突围,不克不及仅仅用整开供给链主挨性价比的方法,更多的须要正在车辆品控、系统效劳,和AIoT死态的拓展使用高低工夫。

  小米上市时中界对其量疑声最多的是,小米究竟是一家制作业企业依旧一家互联网企业,那也间接影响了市场对小米的估值预期,减上当时中好贸易磨擦,集体市场低迷小米上市前期估值从最下1200亿美圆砍刀了543亿美圆。雷军不断念把小米挨形成一家互联网科技企业,那是他缔造一家宏大互联网公司的人死目标,而新能源汽车的属性也付与了小米改动公司标签的机会。

  (2)小米机器人该当侧重妙技边缘立异,离范围商业化借差异太近

  那个没有是小米的标题问题,而是全部止业的标题问题,仿死机器人的市场近景很年夜,可是科教妙技的开展、芯片妙技的物理极限、居下没有下的成本等身分皆限制着年夜范围商业化的推行。

  最范例的例子便是1992年成立的波士顿动力公司(由麻省理工的教授策画机教授雷波特成立),尽管妙技抢先,以致获得过好国国防部数千万美圆的投资,并于2005年公布第一款四足机器人BigDog,可是持续的吃亏,离范围化商业依旧指日可待毕竟使其易其主。2013年做价30亿好金被谷歌收买,2017年做价1.65亿美圆让渡给硬银,2020年做价8.8亿美圆让渡给韩国今世汽车集体。

  比拟小米正在那个范围的妙技沉淀,波士顿动力没有道抢先15年,也最少7年以上。因而关于小米来讲那个范围中短时间内乱,其实不恰当倾泻过量的资本。

  8.2 小米的破局借缺甚么?

  比照创业早期,现在的小米具有了充足的资金、强大的研收团队、驰名的品牌,那末要完成小米新十年计谋中的脚机×AIoT+智能制作计谋,和小米汽车的破局借缺甚么呢?我的大白是:

  (1)脚机:汲引方案的辨识度,浓化性价比的标签

  那些年小米脚机给年夜部分人对小米的影响是用料浮躁,但方案品牌辨识度微风俗性借不够。正在那圆里做的比较好是OPOO的Reno系列战vivo的X系列,小米追求的是“打动民心,价格诚恳”的产品思路,因而正在设置上皆是同价位下最下的一档,可是关于脚机的方案和量感工艺上要相对好一些(小米11的方案其实也十分好,可惜被水龙芯片骁龙888和烧WiFi事变坏了心碑)。

  倡议小米没有要将成本城市开正在设置堆放上,该当拿出一部分成本留意敌手机的方案言语和量感工艺上的汲引,因为那是用户敌手机最曲不雅的感触感染,特别关于女性用户“好不好看,握着舒没有满意”才是敌手机吸收她们的重面。小米的civi系列便是对方案战量感侧重的一种尝试,浓化性价比的标签,效劳不同的客群,改动用户规划。Civi系列道没有上多成功,可是标的目的的确对的,祈望小米能够僵持。

  (2)AIoT仄台:定义推行AIoT的互联仄台的底层接进和谈,创立硬性下风

  理想上曾经正在那么做了,所以研收了Xiaomi Vela硬件仄台,意正在对AIoT的上鄙俚企业皆接进死态仄台系统。借助小米的投资邦畿,对供给链的整开小米依旧有先收下风,乏计链进AIoT的配备超出4亿台。可是影响力借不够以构成明显的死态下风,因而正在小米新十年的计谋中,对死态链企业除硬件上的相助以外,更须要促进底层和谈的标准设定。

  (3)小米汽车:沉下心,抓重面,低调塑制小米汽车供给链

  汽车供给链的少度跟广度比脚机密庞大的多,照搬脚机整开供给链的经验必定不成,以致大要率会碰着核心供给商拒供的顺境。首先是要沉下心,抓重面范围的攻脆,比如电动车的三电系统(电池、电驱、电控)能否要自己做,电芯的保供如何挑选,和汽车芯片战驾驶系统谁去开拓?如今核心的自动驾驶系统的曾经肯定是小米齐栈自研,剩下的核心环节倡议没有要铺开太年夜,能够尝试电控系统的自研,因为其他模块的成生度皆比较下,没必要要从头开端。

  小米谋划汽车没有采取代工而是自建工场的形式,那对供给链的办理提出了更下的请求,因而那圆里的人材储蓄必不成少,对汽车供给链举办重面攻脆。小米做为最年青的全国500强企业,本人企业的一举一动皆比较受存眷,和做为上市公司股价也时分被投资人存眷着,因而关于小米汽车而行却并非一件好事。我没有猜忌雷军的抗压本事,小米公司的韧性,可是小步快走,低调整开供给链对公司来讲才是最劣挑选。

  (4)小米汽车:工夫的投进成本大要超预期,做好持久战的准备

  正因为制车那件事本人过于庞大充满没有肯定性,因而要完成汽车驾驶吸收的研收战最终汽车的量产上市所花的工夫很大要超预期。小米须要做好挨“持久战”的准备,以致大要呈现“以战养战”的场面。

  8.3 宏大的公司持续缔造社会价格,用户也会成为小米的长久主义者

  “优良的公司缔造利润,宏大的公司博得民心”是小米上市前,雷军对公司未来的祈望,也是对米粉的慎重容许。回顾局部宏大公司的开展,必然鞭策着止业的前进,改进着居民的保存,缔造着社会的价格。

  Motorola的无线通信妙技对两次全国年夜战的通信起到了慌张的传递感化;Google的搜索引擎鞭策了举世疑息的互联网化;微硬的操作系统战office硬件束缚了PC的消费力,前进了社会的办公从命;国度电网的特下压输电妙技年夜猛进步了输电从命保证了海内的电力系统宁静,同时也为欧洲、非洲、好洲、亚洲等大批国度供给电力根柢法子,完竣电力能源收集成立。

  小米正正在追求成为宏大的公司,也正在用理想办法为社会缔造价格。包含敌手机山寨市场的终结,和WiFi6、NFC使用及公交卡、门禁卡、银止卡死态的创立、Type-C接心使用、下粗度单频GPS、下功率充电、和GaN正在充电妙技的使用广泛上,小米皆是主要的鞭策者。

  但距离被广阔耗损者下度认可,汲引社会从命价格的宏大还有差异,距离雷军心目中的宏大公司仍然迢迢征途,独一不变的是小米追求宏大的决心。只要多么小米的用户(不单仅是米粉)才会用理想办法撑持小米的开展,睹证小米的宏大,成为小米的长久主义者。

  参考材料

  《一往无前》

  《小米创业思考》

  整壹智库:2022年小米投资邦畿

  千际投止:2022年小米财富链研讨报告

  小米上市招股书、2021财年报下

  知乎温眸:浅道小米脚机的开展史

  知乎张kid:回顾小米开展历程,16-18年几乎被淘汰出局的小米,究竟结果经验了甚么?

  Counterpoint Global Smartphone Market Share: By Quarter

  Counterpoint-Research-Global-Smartphone-Market-Q2-2022

  CINNO Research 

  本文做者:经济施,本文没有组成任何投资倡议

1、本网站属于个人的非赢利性网站,转载的文章遵循原作者的版权声明,如果原文没有版权声明,按照目前互联网开放的原则,我们将在不通知作者的情况下,转载文章;如果原文明确注明“禁止转载”,我们一定不会转载。如果我们转载的文章不符合作者的版权声明或者作者不想让我们转载您的文章的话,请您发送邮箱:Cdnjson@163.com提供相关证明,我们将积极配合您!
2、本网站转载文章仅为传播更多信息之目的,凡在本网站出现的信息,均仅供参考。本网站将尽力确保所提供信息的准确性及可靠性,但不保证信息的正确性和完整性,且不对因信息的不正确或遗漏导致的任何损失或损害承担责任。
3、任何透过本网站网页而链接及得到的资讯、产品及服务,本网站概不负责,亦不负任何法律责任。
4、本网站所刊发、转载的文章,其版权均归原作者所有,如其他媒体、网站或个人从本网下载使用,请在转载有关文章时务必尊重该文章的著作权,保留本网注明的“稿件来源”,并自负版权等法律责任。
回复 关闭延时

使用道具 举报

 
您需要登录后才可以回帖 登录 | 立即注册

本版积分规则