做者 | 邓咏仪
编纂 | 苏建勋
11 月 2 日,一则闭于中国联通战腾讯的相助通告,突然让市场沸腾起去。
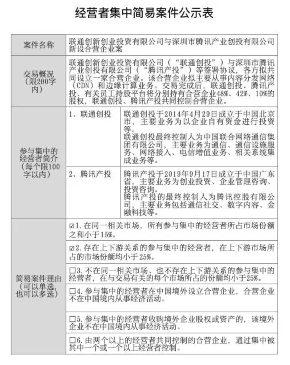
国度市场监督办理总局 10 月 27 日的通告表示,联通立异创业投资有限公司(简称 " 联通创投 ")取深圳市腾讯财富创投(下称 " 腾讯产投 ")有限公司新设开营企业案于 10 月 18 日结案。
那意味着联通战腾讯申请开营的新公司,能够担当一般促进了——据申报材料,联通创投战腾讯产投拟设坐一家合伙公司,主要处置内乱容分收收集(CDN)战边缘策画营业。
一圆是三年夜运营商之一,另外一圆是互联网巨子,皆有无足轻重的职位。11 月 2 日,那则动静被媒体普遍报导后,市场反响狠恶。正在 A 股,中国联通股票正在昨日午后曲线涨停,股价报 3.75 元 / 股,通信板其他同类规范公司股票也慢涨。
许多声音将此解读为 " 成立混改公司 "、" 国企控股腾讯 " 的前奏,但很快被辟谣。
首先,本次相助其实不触及双方母公司。11 月 2 日早间,中国联通更是火速揭晓通告廓清,称该开营企业的组建正正在促进过程当中,还没有完成设坐注销,对本公司当前生产策划无宏大影响,长远看有益于放年夜双方下风,壮大 CDN、边缘策画财富链。
而有人将另外一则动静 " 腾讯初级实施副总裁卢山担任联通董事 ",取本次相助联系起去——但理想上,那曾经是发作正在 2018 年的事情了,战此次相助并没有间接联系关系。
运营商取互联网公司计谋相助早便没有是奇异事。2017 年,联通展开混刊定删,便引进中国人寿、BATD 等互联网巨子做为计谋投资者。
此次相助,只是五年前联通混改年夜背景下,双方相助的存绝。相助当然慌张,但新公司更偏偏营业相助,并不是为了混改而新设。
互联网云厂商战运营商相助,并不是奇异事
本次通告公布后,市场反响狠恶,其实有迹可循。10 月,腾讯便曾经迎去两则传行,均环绕股分变化:
10 月 24 日,有传闻称中国挪动大要收买腾讯部分股权;10 月 31 日,有传闻称中疑集体正组团取腾讯北非年夜股东 Naspers 集体谈判,以收买其持有的局部腾讯股分。但很快,腾讯战市场传闻中的配角皆称那些动静没有真。
此次联通取腾讯的相助取母公司干系没有年夜。正在通告中,相助主体其实是双方旗下的投资公司—— " 联通创投 " 战 " 腾讯产投 "。
财经援用接近中国联通的人士称,联通战腾讯相助,其实不触及母公司的股分变更,尽非市场面大白的 " 混合局部造变革 ",而是一个伟大的投资举措:两家公司各出一笔钱,成立合伙公司。股价同动属于市场借此动静短时间炒做。
" 混合局部造变革 " 是 20 世纪 90 年月提出的变革计划,指将海内平易近营资本战中资引进国企中,参加其改组变革,以增进国企消费力前进。
联通是央企 " 混改 " 的前锋,也是三年夜运营商中混改力度最年夜的。2017 年 8 月,联通宣布混改计划,引进 9 家平易近营企业,腾讯出资约 110 亿元,成了中国联通第四年夜股东。
引进多家平易近营企业后,联通战他们展开了包含年夜数据、新批发、财富互联网、音视频等圆里的相助。而混改后,联通的成果也很是理想。今年前三季度,联通财富互联网支出 531 亿群众币,年夜幅汲引 29.9%。
此次联通战腾讯的相助,是范例散焦正在营业层里的相助——主要标的目的为 CDN(内乱容分收收集)战边缘策画。相助能容许,也是因为那双方的邦畿里占比也皆没有年夜。据公示,2021 年,联通创投战腾讯产投正在 CDN 市场份额开计 10%-15%,正在边缘策画市场份额开计 0%-5%。
互联网早已成为如今社会的根柢法子,战通信法子天然有精细联系。像联通战腾讯多么,成立合伙公司口角常常睹的相助方法。
一名 IDC 从业者报告 36 氪,阿里战联通也曾经深度相助多年,租赁的机房年夜多是以联通为公约主体。而 2018 年,中国联通也曾经战阿里配合成立 " 云粒智慧 ",主要做政企营业。
云市场仍处猛烈变动期,各与所需
腾讯战联通的相助,反应的是云市场正处正在 " 换挡期 " 的年夜背景。不管是互联网云厂商依旧运营商做云,双方皆有互补的地方,能够抵达共赢场面。
以此次相助的营业—— CDN 战边缘策画为例。不管是做 CDN 依旧云策画,很洪水仄皆比拼的是正在各天布置效劳器的数量。CDN 要更快的帮用户获得数据,假设用户用脚机看视频,若视频数据缓存正在离自己家较远的效劳器中,看视频的收集也愈加逆畅。
正在畴前,云止业开展晚期时,互联网厂商曾经将 CDN 营业厮杀成白海,大家皆正在赔本卖产品,大要以各类转卖的方法刷量,华侈了许多成本。但假设战本便具有大批效劳器的运营商相助,互联网厂商也能降本删效。
另外一圆里,联通等运营商做云营业的工夫面较早。而 CDN、边缘策画等妙技额易度依旧比较下,那是互联网厂商的下风。双方相助,运营商也能补足自己的妙技短板。
相同的相助将会愈来愈多,因为云市场曾经开展到新阶段。互联网云厂商、运营商、使用厂商,皆缓缓正在市场中,找到自己契合的地位。
那是因为互联网盈余减退,云市场的删量主力,曾经没有再是本来的互联网客户,而是政企市场——那是运营商的主场。从 2020 年开端,三年夜运营商均收力云营业,并闪现使人诧异的开展速度。2021 年,中国联通云营业支出 163 亿元,同比增加 46.3%。
阿里、腾讯等互联网云厂商,皆正在今年开端大白抛却自觉扩展范围,正在政企市场抢年夜单的形式。他们如故重视政企市场——比如腾讯云正在 2022 年特地成立了政企营业线,祈望进一步获得标杆用户,并且扩展止业笼盖范畴。
但正在相助方法上,互联网云厂商转而追求成为运营商的妙技相助火伴,而非间接取之争抢项目。那会让他们留出更多工夫战肉体,用以完竣本身的产品矩阵。2021 年,阿里云便喊出了 "Back to Basic" 的口号,而腾讯云也正在大力开展 PaaS 战 SaaS 产品。
而便正在 11 月 2 日,2022 年互联网年夜会的 " 阿里相助火伴论坛 " 上,中国电疑也取阿里巴巴民宣了计谋相助和谈。
罢了往一年里,据财经统计,1 亿元以上的政企数字化年夜单,中国电疑获得 104 个定单、中国挪动 68 定单、中国联通 34 个,阿里云 9 个、腾讯云 9 个——那皆是云市场垂垂转背以政企市场主导增加的证明。

新闻直播


