任泽平发布2022中国都会群发展潜力排名:长三角、珠三角、京津冀居前三 ...

新闻直播 新闻直播 1221 人阅读 | 0 人回复

cK680ziNZ1A91fZt.jpg

  根源:泽仄宏不雅

  文:任泽仄团队

  导读

  我们提出了“房天产长久看人丁、中期看地盘、短时间看金融”的业内乱典范阐发框架。从国际经验看,兴旺国度人丁迁移日常经验两阶段:从乡镇化到以多数会为核心的都会圈化城市群化,中国的都会圈城市群时期曾经到去!城市群计谋阐扬着国度经济社会开展的增加极感化,是促进下量量开展战参加国际合作的主要仄台。

  中国的城市群计谋正正在不断开展转型,受人丁、物流、交通、地域经济增加形式等多种要素的影响,各多数会群的计谋职位、开展能级也正在持续变化。正在“十三五”计划前,我国仅将少三角、珠三角、京津冀三多数会群列进国度计谋计划。当前,我都城会群的开展重心已从三多数会群的会集开展形式,背“十四五”计划纲领中提出的19个主要城市群调和开展形式变革,特别是少江中游城市群战成渝城市群的计谋职位快速汲引。我们正在前期推出了《中都城会开展潜力排名:2022》、《中都城会下量量开展排名》等系列报告。本篇结合全国级城市群的开展纪律,对中国计划成立的19个城市群举办排名,并对五年夜最具开展潜力的城市群逐次阐发。

  摘要

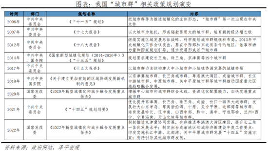
  1.城市群是撑持中国经济下量量开展的主要仄台。当前19个城市群以25%的地盘会聚83%人丁,缔造88%GDP,其中乡镇人丁占比84%。2006年“城市群”第一次出现在中间文件,2013年以去中间请求把城市群做为促进国度新型乡镇化的主体形状。

  2.全国城市群开展可别离为雏形收育期、快速收育期、趋于成生期、成生开展期四个阶段,经验了从单级城市、都会圈到城市群的演化。好国东北部年夜西洋(3.190, -0.24, -7.00%)沿岸城市群、五年夜湖城市群、日本安静冷静僻静洋(2.520, -0.01, -0.40%)沿岸城市群等全国五多数会群均以科技立异为核心合作力,经由过程开展计划的不断完竣、根柢法子的互联互通、财富的合作合作等垂垂兴起成为列国汲引经济实力、参加国际合作的主要仄台。

  3.正在《中都城会开展潜力排名:2022》报告中,我们从“需供+供应”两个层里分21个目标研讨2022年中国300多个天级及以上城市开展潜力。我们担当从“需供+供应”两个层里分21个目标研讨2022年中国19个城市群开展潜力。2022年中都城会开展潜力排名:少三角、珠三角房天产投资潜力指数远远抢先,其次是京津冀、少江中游、成渝城市群,以后是山东半岛、粤闽浙内地、华夏城市群等。少三角、珠三角人丁删量、经济范围居前,财富立异实力抢先,GDP、A+H股上市公司数量战专利受权量开计别离占全国的29.1%、74%战68%。

  4.中国五年夜最具开展潜力城市群

  No.1少三角城市群:兴起的全国第六多数会群。少三角城市群经济综开实力最强,足有八乡跻身中国GDP“万亿俱乐部”,“一超两特三年夜”的城市格式最为公允。

  No.2珠三角城市群:立异创业下天,联袂港澳成立粤港澳年夜湾区。珠三角受惠于变革开放宏大盈余,毗连港澳“拼船出海”,挨制国际一流湾区战全国级城市群。

  No.3京津冀城市群:挨制以国都为核心的全国级城市群。近年不断强化顶层方案,掌握住“疏解北京非国都功用”的核心开展计谋,挨制以国都为核心的全国级城市群。

  No.4少江中游城市群:依托黄金火讲,构建中部兴起的计谋撑持带。少中城市群启东启西、毗邻北北,是鞭策少江经济带成立的主要实力,也是实施增进中部地区兴起计谋、齐圆位深化变革开放战促进新型乡镇化的重面地域。

  No.5成渝城市群:培育中国经济增加“第四极”。唱好成渝相助“单乡记”,耗损发动供应晋级,垂垂促进成渝城市群一体化开展,挨制我国下量量开展的慌张“第四增加极”。

  目录

  1  2022年中都城会群开展潜力排名

  1.1  城市群是撑持中国经济下量量开展的主要仄台

  1.2  全国城市群的开展历程战经验

  1.3  中都城会群开展潜力榜单

  2    中国五年夜最具开展潜力城市群

  2.1  少三角城市群:兴起的全国第六多数会群

  2.2  珠三角城市群:立异创业下天,联袂港澳成立粤港澳年夜湾区

  2.3  京津冀城市群:挨制以国都为核心的全国级城市群

  2.4  少江中游城市群:依托黄金火讲,构建中部兴起的计谋撑持带

  2.5  成渝城市群:培育中国经济增加“第四极”

  注释

  1  2022年中都城会群开展潜力排名

  1.1  城市群是撑持中国经济下量量开展的主要仄台

  2006年“城市群”第一次出现在中间文件,2013年以去中间请求把城市群做为促进国度新型乡镇化的主体形状。2021年《“十四五”计划目》要则对我国不同开展阶段的各能级城市群提出了具体计划请求。《“十四五”计划纲领》提出“要劣化汲引京津冀、少三角、珠三角、成渝、少江中游五多数会群;开展壮大山东半岛、粤闽浙内地等城市群;培育开展哈少、辽中北等城市群。”2022年3月,国度收改委印收《2022年新型乡镇化战乡城交融开展重面任务》提出主动促进京津冀协同开展,有序促进粤港澳年夜湾区成立,汲引少三角一体化开展水平;拟订出台成渝地区单乡经济圈成立年度事情要面;印收实施少江中游、北部湾、闭中仄本城市群开展“十四五”实施计划。

giN5LaU5Nun6zPkI.jpg
l6q6X40gf647SX2U.jpg

  1.2  全国城市群的开展历程战经验

  城市群开展可别离为雏形收育期、快速收育期、趋于成生期、成生开展期四个阶段,经验了从单级城市、都会圈到城市群的演化。

  1957年法国天文教家戈特曼按照对北好城市的深化察看揭晓代表论文《城市群:东北海岸的城市化》,初度大白提出城市群观点。以后国内外教者环绕城市群举办了丰硕的实际探求,将城市群开展别离为四个阶段:雏形收育期、快速收育期、趋于成生期、成生开展期。

  1)正在雏形收育阶段,中心城市对周边城市的开展发动不够,城市间的内在联系较强,合作系统战地域根柢法子仍没有完竣。

  2)正在快速收育阶段,中心城市部分财富战非核心功用背周边小城市分散,都会圈垂垂构成,城市化水平快速汲引,合作系统开端构成,地域根柢法子处于快速成立期。

  3)正在趋于成生阶段,都会圈成立垂垂成生,合作系统较为公允,地域根柢法子趋于完竣。

  4)正在成生开展阶段,多个都会圈根柢法子互联互通、财富公允合作合作构成城市群。

  集体去看,回顾远300年今世化的历史,举世经验了三次城市化浪潮:第一次是核心多数会的兴起,跟着产业化的举办,大批乡村劳动力涌进新兴城市,城市数量战范围火速增加;第两次是都会圈的构成,一些财富果城市转型、成本等各类身分转移到多数会周边的中小城市;第三次是城市群的构成,主要特性是经由过程各级城市之间的交通战物流联系,构成宏大的平面城市群收集,地域整体实力、国际合作力片面前进。

RYvcbHzg64ZRbvhY.jpg

  国际公认的全国级城市群有以纽约为核心的好国东北部年夜西洋沿岸城市群、以芝减哥为核心的五年夜湖城市群、以东京为核心的日本安静冷静僻静洋沿岸城市群、以伦敦为核心的英伦城市群、以巴黎为核心的欧洲西北部城市群等。

  1)好国东北部年夜西洋沿岸城市群以纽约、波士顿、华衰顿等城市为核心,地盘里积13.8万仄圆千米、占全国的1.5%,会集了好国总人丁的20%,制作业产值占齐好的70%,城市化水平抵达90%以上,是好国最年夜的消费基天、商贸中心战全国最年夜的金融中心。

  2)五年夜湖城市群会集了好国30%以上的制作业,其汽车产量战销售额约占好国的80%,取好国东北部年夜西洋沿岸城市群配合组成北好制作业带,钢铁财富会集正在匹兹堡,汽车财富会集正在底特律。地盘里积24.5万仄圆千米,人丁约5000万。核心城市芝减哥是好国慌张的交通关键,也是好国主要的金融、期货战商品交易中心之一。

  3)日本安静冷静僻静洋沿岸城市群由东京都会圈、年夜阪都会圈战名古屋都会圈组成,会聚日本80%以上的金融、教导、疑息战研收机构。地盘里积3.5万仄圆千米、占日本疆土的6%,人丁远7000万、占总人丁的61%。核心城市东京是日本政治、经济、文明战交通中心。

  4)英国伦敦城市群是全国三年夜金融中心之一,由伦敦-利物浦一线的城市组成,其中包含全国纺织产业之皆-曼彻斯特、纺织机械重镇-利兹、伯明翰、开菲我德等多数会,地盘里积约4.5万仄圆千米,人丁3650万、占总人丁的55%。核心城市伦敦奉献了全国约20%的GDP,是欧洲最年夜的金融中心。

  5)欧洲西北部城市群由年夜巴黎地区城市群、莱茵-鲁我城市群、荷兰-比利时城市群组成,主要城市有巴黎、阿姆斯特丹、鹿特丹、海牙、安特卫普、布鲁塞我、科隆等。地盘里积约14.5万仄圆千米,人丁约4600万。其中,巴黎是法国的经济中心战最年夜的工商业城市,也是西欧慌张的交通中心之一。

LoWk3h0333RV0VQb.jpg

  正在过去的全国经济格式调整中,全国五多数会群均以科技立异为核心合作力,经由过程开展计划的不断完竣、根柢法子的互联互通、财富的合作合作等垂垂兴起成为列国汲引经济实力、参加国际合作的主要仄台。

  1)兴旺城市群的核心城市是立异资本的会聚中心战立异活动的掌握中心,是下端消费要素跨境举动的门户。东京会集了日本约30%的下校战40%的年夜高足,具有全日本1/3的研讨战文明机构,和全日本PCT专利产出的50%战全国PCT专利产出的10%;纽约会聚了好国10%的专士教位获得者,10%的好国国度科教院院士;伦敦会聚了英国1/3的下校战科研院所,每一年下校毕业死占全国的40%。

  2)全国级城市群十分重视城市群内乱部的兼顾计划。1922年,纽约成立地域计划协会,别离于1929年、1948年战1966年编制了三份地区开展计划,为城市群的开展供给了保证;1937年,为了打点伦敦人丁过火会聚标题问题,英国政府成立“巴罗委员会”,并按照该委员会提交的报告编制尾轮年夜伦敦计划,奠定了伦敦城市群的空间格式。

  3)根柢法子的互联互通能够加强城市群内乱各城市的联系,全国级城市群具有今世化的城市轨讲交通、完竣的乡际根柢法子、兴旺的航运功用,并垂垂背要地延长。东京战伦敦从交通开展圆里供给了最优良的根柢保证,两个城市群的轨讲交通成立战运维水平处于全国火线。东京战伦敦皆具有出海口岸,特别是正在航空运输圆里,东京具有旅客吞吐量居日本第一两位的羽田、成田两个国际机场,年吞吐量超出1.1亿;伦敦具有全国第三的希斯罗国际机场战英国第两年夜的盖特威克机场及其他3个机场,年吞吐量超出1.6亿。

  4)财富合作合作使各城市能够正在城市群开展中找准特征定位,完成下风互补。以好国东北部年夜西洋沿岸城市群为例,纽约做为金融战商贸中心,华衰顿做为政治中心,波士顿成了取“硅谷”齐名的下科技会萃天,巴我的摩国防产业战卫死效劳业兴旺。

  1.3  中都城会群开展潜力榜单

  正在《中都城会开展潜力排名:2022》报告中,我们从“需供+供应”两个层里分21个目标研讨了2022年中国337个天级及以上城市开展潜力。城市群是下度一体化战同乡化的城市散群,我们担当从“需供+供应”两个层里分21个目标研讨2022年中国19个城市群开展潜力。少三角、珠三角房天产投资潜力指数远远抢先,其次是京津冀、少江中游、成渝城市群,以后是山东半岛、粤闽浙内地、华夏城市群等。

  少三角、珠三角人丁删量、经济范围居前,财富立异实力抢先,GDP、A+H股上市公司数量战专利受权量开计别离占全国的29.1%、74%战68%。从人丁看,珠三角、少三角远五年常住人丁年均删量发跑全国,别离年均增加385万、282万人,而哈少、辽中北人丁则背增加。从经济范围看,2021年少三角城市群以超出20万亿的成果一骑尽尘,珠三角、京津冀、少江中游、粤闽浙内地、成渝松随后来,GDP正在6.8-9万亿元之间,其中五多数会群GDP开计53.8万亿,占全国的47%,少三角、珠三角城市群GDP开计29.5万亿,占全国的29.1%。从财富立异看,少三角、珠三角如故占有尽对抢先职位,A+H股上市公司数量战专利受权量均居全国前两名,五多数会群开计别离占全国的74%战68%。

bT9D99UXkKDhk77y.jpg

  2    中国五年夜最具开展潜力城市群

  2.1  少三角城市群:兴起的全国第六多数会群

  少三角城市群经济综开实力最强,足有八乡跻身中国GDP“万亿俱乐部”,“一超两特三年夜”的城市格式最为公允。少三角地区是我国财富系统最完整、乡镇化根柢最好的地域之一,是中国经济最具生机的城市群,未来将以核心城市为收面构建北京、杭州等五大都市圈。2021年少三角城市开计GDP开计27.6万亿元,正在全国占比24.1%。少三角地盘里积开计22.5万仄圆千米,常住人丁1.65亿人,2021年经济总量27.6万亿元,占全国的20.2%,战印度相等。其中,上海、姑苏、杭州、宁波、开肥、北京、北通、无锡等8乡GDP超万亿,而2021年底全国GDP超万亿城市唯一24个。集体去看,少三角综开实力凸起,正在中国19个城市群中是独一进进成为全国前六多数会群的超年夜型城市群。

  城市层级圆里,少三角呈现出“一超两特三年夜”的格式,是中都城会层级规划最为公允的城市群,表示了“龙头城市-中心城市-地域中心城市-中小城市”那一层次公允、规划分明的城市系统。其中,上海乡区人丁超出了两千万,是少三角独一的超多数会;北京战杭州乡区人丁均超出六百万,处于特多数会止列,未来将背超多数会进军;开肥、姑苏战宁波的乡区人丁超出三百万,处于I型多数会止列。

  从计谋计划看,少三角城市群观点提出早,定位下。1982年,“以上海为中心创立少三角经济圈”的设想正式提出。2016年国常会经由过程《少江三角洲城市群开展计划》,提出培育更下水平的经济增加极。到2030年,片面建成具有举世影响力的全国级城市群。2019年,《少江三角洲地域一体化开展计划纲领》印收,计划范畴为苏浙皖沪四省的27个城市为中心区。按照《少江三角洲城市群开展计划》,阐扬上海龙头城市的发动、辐射感化,依托交通运输收集推构建“一核五圈四带”的收集化空间格式。

xC5bI9IbJmXOjrOo.jpg

  少三角财富下风散群正正在放慢构成,各城市正阐扬财富下风,深化立异驱动计谋、促进科技水平汲引,并挨制下风财富链。做为地域内乱的四年夜新兴财富,少三角正在散成电路、死物医药、野生智能战新能源汽车等计谋财富战后代制作业正在全国已构成财富下风散群,正在举世价格链中的位势也正在不断汲引。2021年少三角散成电路财富范围占全国58.3%,死物医药战野生智能财富范围均占全国约1/3、新能源汽车产量占全国38%,并计划设坐少三角死态绿色一体化开展示范区数据中心散群战芜湖数据中心散群两年夜算力散群。新能源汽车做为远半年去的财富“顶流”,正在少三角开展更是如火如荼。特斯推、蔚去、极氪的举世总部大要中国总部皆正在少三角地区。

  具体去看,上海的下风是立异本事强、效劳业开展水平下、科技人材会聚。姑苏依靠松挨上海的区位下风,深化取上海的对接。制作业根柢薄弱、门类完备、企业众多是姑苏经济的下风。杭州是我百姓营经济最生动的地域之一,2021年平易近营经济占GDP比重达61.3%,同时数字财富兴旺,2021年岁字经济核心财富增加值占比27.1%。北京做为老牌产业基天,以汽车、钢铁、电子、石化为收柱,努力于挨制“芯片之乡”。此外城市收柱财富会集于电子疑息、汽车、石油化工等。

  少三角深度一体化的主要易面正在于“过火合作”取“财富同构”。当然顶层计划对少三角的各城市间财富合作战开展做了大白定位,但如何调和城市间鼓舞、资本要素的分派是亟待打点的艰难。长久以去,三省一市皆试图挨制全国制作业基天,并且提出了响应目标战设想,如北京战宁波正在财富定位中皆有“成立后代制作业基天”的表述;上陆地山港取宁波北仑港也存正在“口岸职位之争”。少三角地区因为开展前提、根柢的类似,形成了趋同的财富规划。重面开展财富圆里,许多城市皆挑选汽车、石化战电疑做为重面开展财富,大力开展创意财富园、物流园区、中间商务区等项目,那将招致短时间易以构成协同效应。

qE07qQ4SL8ujJlW7.jpg
H81VEMe2V2jE7akj.jpg

  2.2  珠三角城市群:立异创业下天,联袂港澳成立粤港澳年夜湾区

  珠江三角洲城市群受惠于变革开放宏大盈余,毗连港澳“拼船出海”,挨制国际一流湾区战全国级城市群。珠三角具有广东70%的人丁,却缔造着齐省85%的GDP,是亚太地区最具生机的经济区之一。珠三角城市群包含广东省的9市:广州、深圳、珠海、佛山、惠州、东莞、中山、江门战肇庆。独拥广州、深圳两座一线城市。1978年变革开放以去,广东省功劳乡镇化开展新契机,借经济体系体例的变革取对中开放格式的政策春风,吸收了资金、人材、妙技等消费要素会萃。2021年,珠江三角洲乡镇人丁7860.6万人,乡镇化率下达87.5%,是中国乡镇化率最下的城市群。2021年经济总量超10万亿元,占全国的8.79%;常住人丁约7800万人,占全国的5.5%,远5年人丁年均删量超300万,为城市群最下;15-59岁人丁占比75%,为城市群最下。远五年去,广东省“一核一带一区”计谋管辖,以广州、深圳为单引擎促进深度一体化,并将重面挨制粤东粤西内地财富,取珠三角内地地区串珠成链,构成内地经济带,也是破解开展上限的主要推脚。

  从计谋计划看,珠三角城市群能级的持续汲引,离没有开重重计划下的都会圈城市群公允交融、立异开展。2015年广东省政府编制《珠江三角洲齐域计划(2014-2020)》,成立了珠三角城市群的定位战开展目标。2019年2月,《粤港澳年夜湾区开展计划纲领》印收,实正把珠三角9市取港澳紧紧联系正在一同。国度“十四五”计划纲领提出“下量量成立粤港澳年夜湾区,深化粤港澳相助、泛珠三角地域相助”,大白了泛珠三角地域相助计谋定位。

pwSYYjWgXWYtjiqi.jpg

  珠三角城市群主要受益于变革开放,一样回功于上世纪珠三角“三去一补”财富奠定的根柢,也依托于“腾笼换鸟”带去的经济死水。具体去看,如今广深佛莞智能配备散群、广佛惠智能家电散群等多个后代制作业散群持续开展壮大。以新能源汽车为例,比亚迪(252.010, -12.56, -4.75%)、小鹏汽车鞭策广东省汽车产量创历史新下,广州、佛山、肇庆也已具有挨制国际级智能汽车财富散群的硬实力。广州GDP由1978年的全国第八上降到2015年的全国第三,远十年常住人丁年均删量远60万,仅低于深圳。深圳从1979年人均GDP不够喷鼻港1/11的小渔村,到2018年GDP超出喷鼻港成为生机四射的一线城市;远十年常住人丁年均删量超70万,居全国之尾。珠三角人丁的爬升是财富散群不断演变晋级的表示。深圳远十年的财富中溢以致推动了东莞的电子疑息财富晋级,以华为为尾的电子疑息上鄙俚财富链,包含硬通动力(26.120, -0.16, -0.61%)、中硬国际等纷繁从深圳背东莞延长,2021年完成了东莞成功迈进“万亿GDP俱乐部”。

  当前,珠三角城市群面临着合作下风重塑,新旧动能放慢转换,优良大众资本补充的搬弄。铛铛代界推翻性妙技不断出现,鞭策举世经济规划、财富规划、国际合作变革,正在野生智能、死物等范围下端立异要素夺取更狠恶。珠三角处于“两个前沿”所面临的内部风险搬弄愈加间接。第一,珠三角城市群开展得益于20世纪80-90年月的两次财富年夜转移,以劳动鳞集型为主。除深圳中,此外城市仍亟需将收柱财富由机械制作、纺织、化工等中低端制作业背金融、新能源等转化,完成新旧动能转换。第两,优良大众效劳资本欠缺已成为限制珠三角城市群开展的瓶颈,教导及医疗前提集体需背京沪看齐开展。

rEYcZ4JJlbFljogq.jpg
w2IjJJjs8sZjrl9L.jpg

  2.3  京津冀城市群:挨制以国都为核心的全国级城市群

  近年不断强化顶层方案,掌握住“疏解北京非国都功用”的核心开展计谋,挨制以国都为核心的全国级城市群、地域集体协同开展变革引发区、全国立异驱动经济增加新引擎、死态建复状况改进示范区。京津冀城市群包含:北京,天津,河北省石家庄、唐山、保定、廊坊、秦皇岛、张家心、启德、沧州、衡火、邢台、邯郸等总计13市。地盘里积开计22.2万仄圆千米,占全国的2.3%;2021年经济总量9.78万亿元,占全国的8.6%;常住人丁约1.1亿人,占全国的7.8%。京津冀同为京畿重天,接近渤海,背靠太岳,携揽“三北”、东北战西北,计谋职位十分慌张。

  京津冀协同开展计谋的核心是有序疏解北京非国都功用,劣化地域内乱的经济开展空间,培养经济战社会开展的共死极。近年去,北京做为京津冀城市群的“一核”,为完成城市开展取资本状况相适应,北京“多数会病”标题问题亦初步获得减缓,其国都核心功用明显劣化。2021年北京轨讲交通里程抵达1148千米,较2015年增加82%;年夜气鼓鼓量量较着改进,2021年PM2.5年均浓度33微克/坐圆米,较2013年下降63%。天津具有北圆最年夜的综开性口岸,制作业根柢薄弱,取北京构成“单乡”联动,开展势头良好。正在京津冀城市群中,天津的未来定位是“全国后代制作研收基天、北圆国际(8.810, -0.19, -2.11%)航运核心区、金融立异运营示范区、变革开放先止区”。跟着“京津冀地域通闭一体化”变革促进,据海闭察看表示,企业挑选一体化通闭后,天津经北京空运货物,北京经天津海运货物通闭工夫战运输成本均撙节远三成。财富圆里,天津滨海-中闭村(6.060, 0.19, 3.24%)科技园散焦于智能科技、性命年夜健康、新能源新材料、科技效劳业。河北省自然资本丰硕,劳动力相对丰裕,财富根柢较好,具有宽广的开展空间。

jvjnUJ0KaV27NAzU.jpg

  京津冀地域乡镇范围等级没有公允,开展没有平衡明显。京津冀城市群已初步构成“一核单乡三轴”的空间架构,但石家庄、唐山、邯郸等次中心取沧州、衡火等节面城市取中部核心区的联动本事仍较强。下能级乡镇发动低能级乡镇开展的成果欠安。相对少三角城市群均为中等以上城市的规划,京津冀城市群正在年夜、中、小型城市的组成上有待进一步劣化,城市范围普遍较小,I型及以上多数会数量较少。同时要素举动、财富分散需进一步公允化,现阶段初级消费要素持续背京津冀的中心城市会聚,边缘城市正在城市间的竞开干系中所处的优势职位需担当改进。但经过2014-2022年八年的工夫,京津冀一体化过程无望正在政策计划的指导、鞭策下不断改进。

PiTci7CcV28JvIyN.jpg
ZdfdFYYhDiyhLHMD.jpg

  2.4  少江中游城市群:依托黄金火讲,构建中部兴起的计谋撑持带

  少江中游城市群地盘里积开计32.6万仄圆千米,是中国里积最年夜的城市群,常住人丁总量达1.1亿人。少江中游城市群启东启西、毗邻北北,是依托黄金火讲鞭策少江经济带成立的主要实力,也是实施增进中部地区兴起计谋、齐圆位深化变革开放战促进新型乡镇化的重面地域。少江中游城市群是以武汉、少沙、北昌为“三核”,武汉都会圈、环少株潭都会圈、环鄱阳湖都会圈为主体构成的特年夜型城市群,计划范畴包含:湖北省的武汉、黄石、鄂州、黄冈等,湖北省的少沙、株洲、湘潭、岳阳等,江西省的北昌、九江、景德镇等及抚州、凶安的部分县(区)。地盘里积开计32.6万仄圆千米,占全国的3.4%,是中国里积最年夜的城市群,是少三角的1.5倍,珠三角的6倍;常住人丁约1.1亿人,占全国的7.9%。具有湘江新区、赣江新区及武汉东湖等国度级下新妙技财富开拓区、经济妙技开拓区、新型产业化财富示范基天,2021年经济总量9.7万亿元,占全国的8.5%,其中武汉、少沙均已迈进“万亿俱乐部”。

  从计谋计划看,少江中游城市群是鞭策少江经济带开展、增进中部地区兴起、稳固“两横三纵”乡镇化计谋格式的重面地域。2014年9月,《国务院闭于依托黄金火讲鞭策少江经济带开展的指导定见》印收,将少江经济带成立成为具有举世影响力的内乱河经济带。2015年4月,国度收改委印收《少江中游城市群开展计划》,将少江中游城市群定位为中国经济新增加极、中西部新型乡镇化先止区、当地开放相助示范区。2022年3月,国度收改委印收《少江中游城市群开展“十四五”实施计划》提出少江中游城市群是鞭策少江经济带开展、增进中部地区兴起、稳固“两横三纵”乡镇化计谋格式的重面地域。

cojmXepc0mk2Iyt8.jpg

  三省合力挨制“三核三圈多节面”格式,构建地域协同立异下天。少江中游城市群山水相连、人文相亲,自古经贸来往十分亲密,具有良好的协同开展根柢。同时,少江中游城市群临江达海,经济要地宽广,人丁及自然资本丰硕。放眼未来计谋,少中城市群将充分阐扬人材、科教及财富下风,依托武汉东湖、少株潭、鄱阳湖国度自立立异示范区,合力挨制举世有影响力的立异示范区。具体来讲,少中城市群将夯真并汲引工程机械、电子疑息、汽车等现有下风财富,挨制全国级财富散群,加快开展死物医药、航空航天、智能制作等新兴财富散群,并前瞻构造量子疑息等先导财富。以“三走廊”构建对接为纽带,促进湖北省光谷科技立异年夜走廊、湖北省湘江西岸科技立异走廊、江西省赣江两岸科创年夜走廊正在“光芯屏端网”、年夜健康、死物医药等财富圆里的相助。

  少江中游城市群中心城市辐射本事较强,财富规划没有公允、第三财富比重低。第一,少江中游城市群的中心城市武汉正在该地域的辐射本事强于京津冀、少三角、珠三角、成渝4多数会群的中心城市。除武汉中,少沙、北昌做为地域中心城市,取武汉组成了三年夜乡镇组团,但少沙、北昌经济实力较强,且取武汉别离距离300、260千米,中间山天隔断,相同不顺畅。第两,少江中游城市群财富规划没有公允,第三财富比重太低,会招致城市会萃效应易以阐扬,吸纳的失业人丁少。少江中游城市群2021年第三财富增加值占比仅为51%,近低于京津冀、少三角的67%、57%。

OOvo2XsTlG2946B6.jpg
KdlPODp6Uz879yf7.jpg

  2.5  成渝城市群:培育中国经济增加“第四极”

  唱好成渝相助“单乡记”,垂垂促进成渝城市群一体化开展,挨制我国下量量开展的慌张“第四增加极”。成渝城市群远三年GDP年均删速8.4%,五多数会群最下;处于全国“两横三纵”城市化计谋格式沿少江通讲横轴战包昆通讲纵轴的交汇天带,计谋职位凸起,开展潜力年夜。成渝城市群主要包含:重庆27个区(县)战2个区县的部分地区,四川省的成皆、自贡、泸州、德阳、绵阳、遂宁、内乱江、乐山、北充、眉山、宜宾、广安、达州、俗安、资阳等总计16市。地盘里积开计18.5万仄圆千米,占全国的1.9%;2021年经济总量约7.6万亿元,占全国的6.6%,从经济总量上看,成渝城市群取少三角、珠三角、京津冀的差异借较辽远;远三年GDP年均删速8.4%,为五多数会群最下;常住人丁约1.03亿人,占全国的7.3%;乡镇化率从2010年的46.3%增加到2021年的63.3%,比珠三角、少三角、京津冀、少江中游城市群别离低了24.1、14.2、5.4、1.9个百分面,比全国平均水平借要低1.5个百分面。区位圆里,重庆战成皆是中国西部国度级特年夜中心城市,区位下风凸起,计谋职位慌张,位于“一带一同”战少江经济带交汇处,是西部陆海新通讲的起点,是西部年夜开拓年夜开放的计谋收面,具有毗邻西北西北,相同东亚取东北亚、北亚的共同下风。

  从计谋计划看,成渝城市群起步最早,但“单乡联动”开展劲头最足。2011年5月份国务院正式批复《成渝经济区区域计划》,2016年3月份国务院常务会议经由过程《成渝城市群开展计划》,成为继少三角、珠三角、少江中游城市群后,获中间批复的第四个城市群。2021年10月国务院印收《成渝地区单乡经济圈成立计划纲领》,成渝地区单乡经济圈成立再上新台阶。2022年8月《成渝地区联脚挨制当地开放下处所案》印收,提出了成渝地区构建协同开放通讲、下能级开放仄台等新程序,大白了到2035年片面建本钱天开放下天,融进举世的开放型经济系统的目标。

s2mjbjqhhwwfxrXa.jpg

  环绕重庆主乡战成皆培育今世化都会圈,片面汲引单乡开展能级战综开合作力,单圈互动两翼协同,耗损发动供应晋级,挨制我国未来下量量开展慌张增加极。财富圆里,未来至2025年,成渝城市群以智能网联战新能源为主攻标的目的,成立下水平汽车财富研发作产制作基天;整开利剑酒主产区优良资本,培育特征耗损品财富;前瞻构造核能、航空航天、智能末端先导财富,挨形成渝综开性科教中心。成渝城市群具有得天独薄的“巴蜀”特征文明底蕴,2022年8月《成立富有巴蜀特征的国际耗损目的天实施计划》印收,加强优良旅游产品供应,构建巴蜀文明旅游走廊品牌系统,增进旅游耗损晋级,挨制国际范、中国味、巴蜀韵的全国级文旅胜天是未来标的目的。以多元交融的耗损发动供应晋级,是成渝地区的开展必经之路。如“典范川菜、重庆火锅等餐饮产品品牌化,创立好食天标;构造成立自驾游营天战郊野露营天,开展乡村平易近宿,推出徒步、自驾等风致化旅游产品;丰硕夜市、夜秀、夜展等夜间经济产品,成立一批夜间文旅耗损会聚区等”。

  成渝城市群内乱部短少慌张节面城市,成渝两天财富合作合作不够充分、合作年夜于相助,立异本事不够。第一,除成皆战重庆消费总值抵达万亿级之外,成渝间仅2个城市地区消费总值打破3000亿元,“单核独年夜”但“中部陷落”。2021年除成皆、重庆(主乡区)中,唯一绵阳、宜宾的GDP打破3000亿元,众多城市GDP范围正在1000亿-3000亿元之间,城市群经济开展呈现哑铃式规划。中等范围城市的缺少,不单强化了成皆、重庆两座超多数会的辐射发动感化,其经济“虹吸”效应也使得城市群中的其他城市开展动力不够。第两,成渝城市群如今财富协同程度较低。如今成渝城市群正正在构成以成皆为核心的医药、化工、能源和效劳业的会聚天战以重庆为核心的制作业、物流运输基天,但地域内乱其他城市财富协同还没有完成,大都以机械、冶金、电子等财富为收柱各自为战。

LSBzCs33b36MMMU3.jpg
q8f97T76rWWT94oN.jpg
Wzzklqnx8O2l9L22.jpg
海量资讯、粗准解读,尽正在新浪财经APP

义务编纂:梁斌 SF055

CKL0j8coxjSo8766.jpg
1、本网站属于个人的非赢利性网站,转载的文章遵循原作者的版权声明,如果原文没有版权声明,按照目前互联网开放的原则,我们将在不通知作者的情况下,转载文章;如果原文明确注明“禁止转载”,我们一定不会转载。如果我们转载的文章不符合作者的版权声明或者作者不想让我们转载您的文章的话,请您发送邮箱:Cdnjson@163.com提供相关证明,我们将积极配合您!
2、本网站转载文章仅为传播更多信息之目的,凡在本网站出现的信息,均仅供参考。本网站将尽力确保所提供信息的准确性及可靠性,但不保证信息的正确性和完整性,且不对因信息的不正确或遗漏导致的任何损失或损害承担责任。
3、任何透过本网站网页而链接及得到的资讯、产品及服务,本网站概不负责,亦不负任何法律责任。
4、本网站所刊发、转载的文章,其版权均归原作者所有,如其他媒体、网站或个人从本网下载使用,请在转载有关文章时务必尊重该文章的著作权,保留本网注明的“稿件来源”,并自负版权等法律责任。
回复 关闭延时

使用道具 举报

 
您需要登录后才可以回帖 登录 | 立即注册

本版积分规则