菜谱
首页
Portal
板块
BBS
立即登录
免费注册
搜索
本版
文章
帖子
用户
还可输入
80
个字符
发表
最新
热门
热帖
精华
靓房急售
2022-10-9 发表
0
回答
云南昨日新增本土阳性“18+29”
泉源:云南卫健委 10月8日0-24时,全省新冠肺炎疫情环境如下: 新增境外输入感染者5例,此中确诊病例2例(航空输入),无症状感染者3例(陆路 ...
新闻直播
0
590
0
李梓涵han
2022-10-9 发表
0
回答
环球外汇市场大幅颠簸,怎样影响中国老百姓?
热门栏目 ...
新闻直播
0
659
0
隔壁小桂
2022-10-9 发表
1
回答
泰尔齐奇:拜仁常能创造许多时机,但我们防得让其半场只射门一次 ...
直播吧10月9日讯 北京时间本日破晓,多特蒙德在主场2-2绝平拜仁。多特主帅泰尔齐奇在赛后肯定了球队的体现,并歌颂莫德斯特放弃进球而助攻穆科科的做法。- 对于 ...
新闻直播
0
994
1
ljlirh
2022-10-9 发表
0
回答
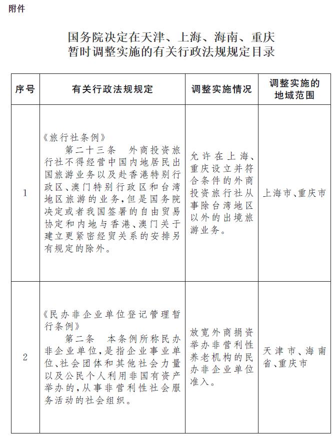
国务院:答应在上海、重庆设立并符合条件的外商投资观光社从事除台湾地域以 ...
财联社 10 月 8 日讯,国务院发布关于同意在天津、上海、海南、重庆临时调解实行有关行政法规规定的批复,同意自克日起至 2024 年 4 月 8 日,在相干省市临时调 ...
新闻直播
0
1457
0
你女神被我干了
2022-10-9 发表
0
回答
华工国际校区年底全面建成 整日制在校生将达 1.2 万人 ...
华工国际校区 E5 文化运动中央 学校供图二期工程第二批次筹划于 12 月 31 日交付羊城晚报全媒体记者 陈亮 练习生 孙牧 通讯员 罗萍 华轩华南理工大学广州国际校 ...
新闻直播
0
405
0
呱唧啦噗嗤
2022-10-9 发表
0
回答
韩束母公司再递表港交所:毛利率65%,上半年营收降逾三成 ...
原标题:韩束母公司再递表港交所:毛利率65%,上半年营收降逾三成 港交所初次递表失效后,化装品品牌韩束母公司上美团体再次递交招 ...
新闻直播
0
1258
0
莫尼色
2022-10-9 发表
0
回答
国庆假期广铁发送游客 1420 万人次 昨以粤湘返程客流居多 ...
广铁优化服务,尽力做好疫情防控工作 通讯员供图9 月 28 日至 10 月 8 日,广铁发送游客 1420 万人次羊城晚报讯 8 日,记者从广铁团体获悉,本年国庆假期运输期 ...
新闻直播
0
473
0
Ti月Ti日
2022-10-9 发表
0
回答
环球最大幅度减产!拜登最不想看到的一幕,照旧发生了! ...
原标题:环球最大幅度减产!拜登最不想看到的一幕,照旧发生了! 环球石油,遭遇2020年以来最大幅度减产! 本地时间10月5日,奥地 ...
新闻直播
0
1325
0
hgx1216
2022-10-9 发表
2
回答
迈尔斯:追梦是一名独一无二的球员 没有他我们赢不了 ...
直播吧10月9日讯 勇士GM迈尔斯此前担当媒体采访时谈到了追梦。迈尔斯表现:“他会告诉你,他已经越界了,但他总是会返来的,他是一个独特的球员,没有他,我们赢 ...
新闻直播
0
1419
2
玖伍児柒
2022-10-9 发表
0
回答
王曼昱:打伊藤预备了好久 陈梦赢球后本身没压力
网易体育10月9日报道:成都团体世乒赛女团决赛,中国队3-0完胜日本队实现五连冠,角逐中陈梦、王曼昱和孙颖莎先后赢球,尤其是王曼昱面临伊藤美诚,为中国队拿下 ...
新闻直播
0
269
0
灬Crazy1993
2022-10-9 发表
0
回答
威少:休赛期并没有对投篮举行太多调解 更看重本身的脱手选择 ...
直播吧10月9日讯 本日湖人球星威少在球队练习竣事后担当了媒体采访。谈到本身的投篮,威少表现:“在休赛期并没有对本身的投篮举行太多调解,只是积极保持耐烦和 ...
新闻直播
0
977
0
_钢铁方舟
2022-10-9 发表
0
回答
超30城支持“一人购房百口帮”,百口公积金分担买房压力 ...
越来越多的都会出台公积金新政,明白直系支属可提取住房公积金助力购房者付出购房款大概归还房贷,实验“一人购房百口帮”。据汹涌消息不完全统计,本年以来,至 ...
新闻直播
0
362
0
沙拉酱nice_
2022-10-9 发表
0
回答
5940亿元!央行这个操纵,通报紧张信号
原标题:5940亿元!央行这个操纵,通报紧张信号 国庆长假后首个公开市场操纵生意业务日,逆回购操纵重回百亿规模。10月8日,人民银 ...
新闻直播
0
1128
0
宛晨6
2022-10-9 发表
0
回答
国际钱币基金构造答应向阿根廷发放38亿美元贷款
原标题:国际钱币基金构造答应向阿根廷发放38亿美元贷款 本地时间10月7日,国际钱币基金构造实行董事会考核通过该构造对阿根廷本年 ...
新闻直播
0
269
0
盛家地产02
2022-10-9 发表
0
回答
连任亚太冠军 大连自贸片区再次入选环球最佳自贸区
原标题:连任亚太冠军 大连自贸片区再次入选环球最佳自贸区 央广网大连10月9日消息(记者 毕强)克日,国际权势巨子评价机构英国《 ...
新闻直播
0
699
0
紫果Royfx
2022-10-9 发表
2
回答
追梦:这件事对球队赢球没什么影响 我这辈子都是赢家 ...
直播吧10月9日讯 本日追梦在辩论后初次出席发布会。谈及这件事对球队的胜利文化有何影响时,追梦绝不夷由地表现:“没什么影响,我们是职业球员,我们另有工作要 ...
新闻直播
0
1253
2
布衣√王子
2022-10-9 发表
0
回答
新疆疾控专家:本轮疫情防控难度大,现在还没有得到全面控制 ...
10 月 8 日晚,自治区人民当局消息办公室召开新冠肺炎疫情防控工作消息发布会。会上,自治区疾病防备控制中央主任医师马合木提答复了记者提问。感染病盛行有其自 ...
新闻直播
0
1324
0
down60ct
2022-10-9 发表
0
回答
挤占调用专项资金的六种体现情势及审计对策
原标题:挤占调用专项资金的六种体现情势及审计对策 挤占、调用专项资金有哪些常见的情势,又该怎样审计呢? 1 情势一 将常常 ...
新闻直播
0
639
0
苦行僧侣B
2022-10-9 发表
0
回答
新疆:“滞留游客可思量留疆就业”系误读
每经 AI 快讯,克日,有部门网络媒体账号窜改天山网文章标题发布 " 滞留游客可思量留疆就业 "" 滞留游客可在本地就业 " 信息,曲解原意,引发网民误读。经核实, ...
新闻直播
0
1189
0
莫尼色
2022-10-9 发表
0
回答
光嫡报聚焦整治私设“景点”:让旅游情况更加安全有序 ...
前去“种草”的景点却发现受骗,被私设的“路卡”收取费用,因没有安全办法而遭遇伤害……当前,新兴的小众旅游目标地成为旅游者们的“新宠”,但是遭遇了私设“ ...
新闻直播
0
1169
0
1 ...
480
481
482
483
484
485
486
487
... 571
/ 571 页
下一页
新闻直播
关注
11412
主题
0
关注
订阅
相关板块
科技
游戏
灌水
闲聊
代码
程序
软件
白嫖
建站
菜谱教程大全
次元岛
新闻直播
正在浏览此版块的会员 ()